¿Te has preguntado alguna vez por qué no puedes tener... Mostrar más
Inscríbete para ver los apuntes¡Es gratis!
Acceso a todos los documentos
Mejora tus notas
Únete a millones de estudiantes
Knowunity AI
Asignaturas
Triangle Congruence and Similarity Theorems
Triangle Properties and Classification
Linear Equations and Graphs
Geometric Angle Relationships
Trigonometric Functions and Identities
Equation Solving Techniques
Circle Geometry Fundamentals
Division Operations and Methods
Basic Differentiation Rules
Exponent and Logarithm Properties
Mostrar todos los temas
Human Organ Systems
Reproductive Cell Cycles
Biological Sciences Subdisciplines
Cellular Energy Metabolism
Autotrophic Energy Processes
Inheritance Patterns and Principles
Biomolecular Structure and Organization
Cell Cycle and Division Mechanics
Cellular Organization and Development
Biological Structural Organization
Mostrar todos los temas
Chemical Sciences and Applications
Atomic Structure and Composition
Molecular Electron Structure Representation
Atomic Electron Behavior
Matter Properties and Water
Mole Concept and Calculations
Gas Laws and Behavior
Periodic Table Organization
Chemical Thermodynamics Fundamentals
Chemical Bond Types and Properties
Mostrar todos los temas
European Renaissance and Enlightenment
European Cultural Movements 800-1920
American Revolution Era 1763-1797
American Civil War 1861-1865
Global Imperial Systems
Mongol and Chinese Dynasties
U.S. Presidents and World Leaders
Historical Sources and Documentation
World Wars Era and Impact
World Religious Systems
Mostrar todos los temas
Classic and Contemporary Novels
Literary Character Analysis
Rhetorical Theory and Practice
Classic Literary Narratives
Reading Analysis and Interpretation
Narrative Structure and Techniques
English Language Components
Influential English-Language Authors
Basic Sentence Structure
Narrative Voice and Perspective
Mostrar todos los temas
648
•
Actualizado May 5, 2026
•
Mònica
@mnica_dtlk
¿Te has preguntado alguna vez por qué no puedes tener... Mostrar más











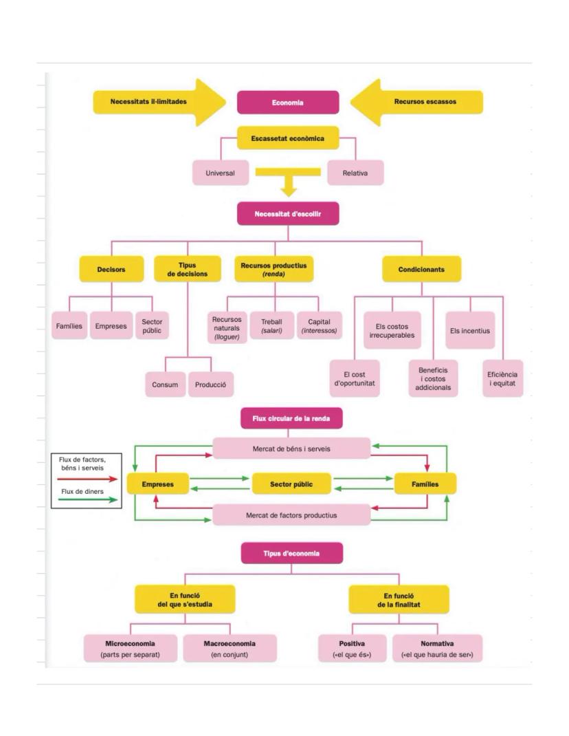
La economía es básicamente el estudio de cómo las personas toman decisiones inteligentes cuando no pueden tenerlo todo. Es como cuando tienes que elegir entre comprarte unas zapatillas nuevas o ahorrar para un concierto: no puedes hacer las dos cosas.
En nuestro planeta todo tiene límite: desde la vida de las especies hasta el Sol que nos alumbra. Por eso, como hay menos "cosas" de las que la gente necesita o quiere, normalmente les ponemos precio para controlar quién puede acceder a ellas.
💡 Dato curioso: Los economistas siempre dicen que "no hay nada gratis" porque todo tiene un coste de oportunidad.

Las necesidades son esa sensación molesta de que te falta algo y quieres conseguirlo. Se dividen en dos tipos: las primarias (como comer o tener un techo) y las secundarias (como tener el último móvil).
Para satisfacer estas necesidades usamos bienes y servicios. Los bienes son cosas que puedes tocar (como una pizza), mientras que los servicios son actividades que otros hacen por ti (como cortarte el pelo).
La escassetat económica es esa realidad incómoda de que siempre queremos más de lo que tenemos. Tiene dos características clave: es universal (todos queremos más) y es relativa (nos afecta de forma diferente según nuestra situación).
💡 Recuerda: La escassetat económica no es lo mismo que la pobreza física. Es simplemente que nuestros deseos superan siempre a nuestros recursos.

Aquí viene lo interesante: como los recursos son limitados y nuestros deseos infinitos, constantemente tenemos que elegir. Y elegir significa renunciar a algo.
Los decisores o agentes económicos somos nosotros: las familias, las empresas y el sector público. Cada día tomamos millones de decisiones económicas sin darnos cuenta.
Las decisiones básicas en cualquier economía son el consumo y la producción. Para producir necesitamos los factores de producción: recursos naturales (tierra), trabajo, capital y iniciativa empresarial.
Los recursos naturales incluyen todo lo que viene de la naturaleza. El trabajo es cualquier actividad humana remunerada. El capital son los bienes que posee la empresa (dinero, maquinaria, edificios). Y la iniciativa empresarial es saber organizar todo esto de forma eficiente.
💡 Consejo: Piensa en tu última compra importante. ¿A qué tuviste que renunciar para conseguirla? Ese es tu coste de oportunidad.

La frontera de posibilidades de producción (FPP) es como el límite máximo de lo que un país puede producir con sus recursos y tecnología disponibles. Imagínate que es como tu capacidad máxima de estudiar: tienes un número limitado de horas y energía.
El creixement económico sucede cuando un país consigue producir más bienes y servicios en el mismo período de tiempo. Esto puede pasar de dos maneras: teniendo más recursos (más trabajadores, más máquinas) o siendo más productivos (producir más con los mismos recursos).
La tecnología es clave porque nos permite combinar los recursos de manera más eficiente. Por ejemplo, con una app puedes pedir comida en minutos, algo impensable hace 20 años.
💡 Ejemplo práctico: Si estudias más horas (más recursos) o encuentras técnicas de estudio más eficaces (mejor tecnología), mejorarás tus notas (creixement).

Cuando una sociedad tiene que organizar su economía, se enfrenta a tres preguntas fundamentales: ¿qué producir?, ¿cómo producirlo? y ¿para quién producirlo?
El sistema de economía de mercado deja que las familias y empresas decidan libremente. Es como una "mano invisible" que coordina millones de decisiones egoístas para crear orden. Si una empresa paga poco, otra captará a sus trabajadores. Si cobra demasiado, la competencia la hundirá.
El sistema de planificación centralizada era el opuesto: el Estado decidía todo. Prometía más igualdad, pero generalmente acababa siendo ineficiente y burocrático.
El sistema mixto combina lo mejor de ambos: el mercado funciona, pero el Estado interviene para corregir sus problemas (crisis, desigualdad, contaminación).
💡 Reflexión: ¿Prefieres más libertad individual o más igualdad social? Tu respuesta revela qué sistema económico te parece mejor.





Nuestro compañero de IA está específicamente adaptado a las necesidades de los estudiantes. Basándonos en los millones de contenidos que tenemos en la plataforma, podemos dar a los estudiantes respuestas realmente significativas y relevantes. Pero no se trata solo de respuestas, el compañero también guía a los estudiantes a través de sus retos de aprendizaje diarios, con planes de aprendizaje personalizados, cuestionarios o contenidos en el chat y una personalización del 100% basada en las habilidades y el desarrollo de los estudiantes.
Puedes descargar la app en Google Play Store y Apple App Store.
Sí, tienes acceso gratuito a los contenidos de la aplicación y a nuestro compañero de IA. Para desbloquear determinadas funciones de la aplicación, puedes adquirir Knowunity Pro.
App Store
Google Play
La app es muy fácil de usar y está muy bien diseñada. Hasta ahora he encontrado todo lo que estaba buscando y he podido aprender mucho de las presentaciones. Definitivamente utilizaré la aplicación para un examen de clase. Y, por supuesto, también me sirve mucho de inspiración.
Pablo
usuario de iOS
Esta app es realmente genial. Hay tantos apuntes de clase y ayuda [...]. Tengo problemas con matemáticas, por ejemplo, y la aplicación tiene muchas opciones de ayuda. Gracias a Knowunity, he mejorado en mates. Se la recomiendo a todo el mundo.
Elena
usuaria de Android
Vaya, estoy realmente sorprendida. Acabo de probar la app porque la he visto anunciada muchas veces y me he quedado absolutamente alucinada. Esta app es LA AYUDA que quieres para el insti y, sobre todo, ofrece muchísimas cosas, como ejercicios y hojas informativas, que a mí personalmente me han sido MUY útiles.
Ana
usuaria de iOS
Está app es muy buena, tiene apuntes que son de mucha ayuda y su IA es fantástica, te explica a la perfección y muy fácil de entender lo que necesites, te ayuda con los deberes, te hace esquemas... en definitiva es una muy buena opción!
Sophia
usuario de Android
Me encanta!!! Me resuelve todo con detalle y me da la explicación correcta. Tiene un montón de funciones, ami me ha ido genial!! Os la recomiendo!!!
Marta
usuaria de Android
La uso casi diariamente, sirve para todas las asignaturas. Yo, por ejemplo la utilizo más en inglés porque se me da bastante mal, ¡Todas las respuestas están correctas! Consta con personas reales que suben sus apuntes y IA para que puedas hacer los deberes muchísimo más fácil, la recomiendo.
Izan
usuario de iOS
¡La app es buenísima! Sólo tengo que introducir el tema en la barra de búsqueda y recibo la respuesta muy rápido. No tengo que ver 10 vídeos de YouTube para entender algo, así que me ahorro tiempo. ¡Muy recomendable!
Sara
usuaria de Android
En el instituto era muy malo en matemáticas, pero gracias a la app, ahora saco mejores notas. Os agradezco mucho que hayáis creado la aplicación.
Roberto
usuario de Android
Esto no es como Chatgpt, es MUCHISMO MEJOR, te hace unos resúmenes espectaculares y gracias a esta app pase de sacar 5-6 a sacar 8-9.
Julyana
usuaria de Android
Es la mejor aplicación del mundo, la uso para revisar los deberes a mi hijo.
Javier
usuario de Android
LOS QUIZ Y FLASHCARDS SON SÚPER ÚTILES Y ME ENCANTA Knowunity IA. ADEMÁS ES LITERALMENTE COMO CHATGPT PERO MÁS LISTO!! ME AYUDÓ TAMBIÉN CON MIS PROBLEMAS DE MÁSCARA!! Y CON MIS ASIGNATURAS DE VERDAD! OBVIO 😍😁😲🤑💗✨🎀😮
Erick
usuario de Android
Me me encanta esta app, todo lo que tiene es de calidad ya que antes de ser publicado es revisado por un equipo de profesionales. Me ha ido genial esta aplicación ya que gracias a ella puedo estudiar mucho mejor, sin tener que agobiarme porque mi profesor no ha hecho teoría o porque no entiendo su teoría. Le doy un 10 de 10!
Mar
usuaria de iOS
La app es muy fácil de usar y está muy bien diseñada. Hasta ahora he encontrado todo lo que estaba buscando y he podido aprender mucho de las presentaciones. Definitivamente utilizaré la aplicación para un examen de clase. Y, por supuesto, también me sirve mucho de inspiración.
Pablo
usuario de iOS
Esta app es realmente genial. Hay tantos apuntes de clase y ayuda [...]. Tengo problemas con matemáticas, por ejemplo, y la aplicación tiene muchas opciones de ayuda. Gracias a Knowunity, he mejorado en mates. Se la recomiendo a todo el mundo.
Elena
usuaria de Android
Vaya, estoy realmente sorprendida. Acabo de probar la app porque la he visto anunciada muchas veces y me he quedado absolutamente alucinada. Esta app es LA AYUDA que quieres para el insti y, sobre todo, ofrece muchísimas cosas, como ejercicios y hojas informativas, que a mí personalmente me han sido MUY útiles.
Ana
usuaria de iOS
Está app es muy buena, tiene apuntes que son de mucha ayuda y su IA es fantástica, te explica a la perfección y muy fácil de entender lo que necesites, te ayuda con los deberes, te hace esquemas... en definitiva es una muy buena opción!
Sophia
usuario de Android
Me encanta!!! Me resuelve todo con detalle y me da la explicación correcta. Tiene un montón de funciones, ami me ha ido genial!! Os la recomiendo!!!
Marta
usuaria de Android
La uso casi diariamente, sirve para todas las asignaturas. Yo, por ejemplo la utilizo más en inglés porque se me da bastante mal, ¡Todas las respuestas están correctas! Consta con personas reales que suben sus apuntes y IA para que puedas hacer los deberes muchísimo más fácil, la recomiendo.
Izan
usuario de iOS
¡La app es buenísima! Sólo tengo que introducir el tema en la barra de búsqueda y recibo la respuesta muy rápido. No tengo que ver 10 vídeos de YouTube para entender algo, así que me ahorro tiempo. ¡Muy recomendable!
Sara
usuaria de Android
En el instituto era muy malo en matemáticas, pero gracias a la app, ahora saco mejores notas. Os agradezco mucho que hayáis creado la aplicación.
Roberto
usuario de Android
Esto no es como Chatgpt, es MUCHISMO MEJOR, te hace unos resúmenes espectaculares y gracias a esta app pase de sacar 5-6 a sacar 8-9.
Julyana
usuaria de Android
Es la mejor aplicación del mundo, la uso para revisar los deberes a mi hijo.
Javier
usuario de Android
LOS QUIZ Y FLASHCARDS SON SÚPER ÚTILES Y ME ENCANTA Knowunity IA. ADEMÁS ES LITERALMENTE COMO CHATGPT PERO MÁS LISTO!! ME AYUDÓ TAMBIÉN CON MIS PROBLEMAS DE MÁSCARA!! Y CON MIS ASIGNATURAS DE VERDAD! OBVIO 😍😁😲🤑💗✨🎀😮
Erick
usuario de Android
Me me encanta esta app, todo lo que tiene es de calidad ya que antes de ser publicado es revisado por un equipo de profesionales. Me ha ido genial esta aplicación ya que gracias a ella puedo estudiar mucho mejor, sin tener que agobiarme porque mi profesor no ha hecho teoría o porque no entiendo su teoría. Le doy un 10 de 10!
Mar
usuaria de iOS
Mònica
@mnica_dtlk
¿Te has preguntado alguna vez por qué no puedes tener todo lo que quieres? La economía es precisamente la ciencia que estudia cómo tomamos decisiones cuando los recursos son limitados y nuestros deseos infinitos.

Acceso a todos los documentos
Mejora tus notas
Únete a millones de estudiantes
La economía es básicamente el estudio de cómo las personas toman decisiones inteligentes cuando no pueden tenerlo todo. Es como cuando tienes que elegir entre comprarte unas zapatillas nuevas o ahorrar para un concierto: no puedes hacer las dos cosas.
En nuestro planeta todo tiene límite: desde la vida de las especies hasta el Sol que nos alumbra. Por eso, como hay menos "cosas" de las que la gente necesita o quiere, normalmente les ponemos precio para controlar quién puede acceder a ellas.
💡 Dato curioso: Los economistas siempre dicen que "no hay nada gratis" porque todo tiene un coste de oportunidad.

Acceso a todos los documentos
Mejora tus notas
Únete a millones de estudiantes
Las necesidades son esa sensación molesta de que te falta algo y quieres conseguirlo. Se dividen en dos tipos: las primarias (como comer o tener un techo) y las secundarias (como tener el último móvil).
Para satisfacer estas necesidades usamos bienes y servicios. Los bienes son cosas que puedes tocar (como una pizza), mientras que los servicios son actividades que otros hacen por ti (como cortarte el pelo).
La escassetat económica es esa realidad incómoda de que siempre queremos más de lo que tenemos. Tiene dos características clave: es universal (todos queremos más) y es relativa (nos afecta de forma diferente según nuestra situación).
💡 Recuerda: La escassetat económica no es lo mismo que la pobreza física. Es simplemente que nuestros deseos superan siempre a nuestros recursos.

Acceso a todos los documentos
Mejora tus notas
Únete a millones de estudiantes
Aquí viene lo interesante: como los recursos son limitados y nuestros deseos infinitos, constantemente tenemos que elegir. Y elegir significa renunciar a algo.
Los decisores o agentes económicos somos nosotros: las familias, las empresas y el sector público. Cada día tomamos millones de decisiones económicas sin darnos cuenta.
Las decisiones básicas en cualquier economía son el consumo y la producción. Para producir necesitamos los factores de producción: recursos naturales (tierra), trabajo, capital y iniciativa empresarial.
Los recursos naturales incluyen todo lo que viene de la naturaleza. El trabajo es cualquier actividad humana remunerada. El capital son los bienes que posee la empresa (dinero, maquinaria, edificios). Y la iniciativa empresarial es saber organizar todo esto de forma eficiente.
💡 Consejo: Piensa en tu última compra importante. ¿A qué tuviste que renunciar para conseguirla? Ese es tu coste de oportunidad.

Acceso a todos los documentos
Mejora tus notas
Únete a millones de estudiantes
La frontera de posibilidades de producción (FPP) es como el límite máximo de lo que un país puede producir con sus recursos y tecnología disponibles. Imagínate que es como tu capacidad máxima de estudiar: tienes un número limitado de horas y energía.
El creixement económico sucede cuando un país consigue producir más bienes y servicios en el mismo período de tiempo. Esto puede pasar de dos maneras: teniendo más recursos (más trabajadores, más máquinas) o siendo más productivos (producir más con los mismos recursos).
La tecnología es clave porque nos permite combinar los recursos de manera más eficiente. Por ejemplo, con una app puedes pedir comida en minutos, algo impensable hace 20 años.
💡 Ejemplo práctico: Si estudias más horas (más recursos) o encuentras técnicas de estudio más eficaces (mejor tecnología), mejorarás tus notas (creixement).

Acceso a todos los documentos
Mejora tus notas
Únete a millones de estudiantes
Cuando una sociedad tiene que organizar su economía, se enfrenta a tres preguntas fundamentales: ¿qué producir?, ¿cómo producirlo? y ¿para quién producirlo?
El sistema de economía de mercado deja que las familias y empresas decidan libremente. Es como una "mano invisible" que coordina millones de decisiones egoístas para crear orden. Si una empresa paga poco, otra captará a sus trabajadores. Si cobra demasiado, la competencia la hundirá.
El sistema de planificación centralizada era el opuesto: el Estado decidía todo. Prometía más igualdad, pero generalmente acababa siendo ineficiente y burocrático.
El sistema mixto combina lo mejor de ambos: el mercado funciona, pero el Estado interviene para corregir sus problemas (crisis, desigualdad, contaminación).
💡 Reflexión: ¿Prefieres más libertad individual o más igualdad social? Tu respuesta revela qué sistema económico te parece mejor.

Acceso a todos los documentos
Mejora tus notas
Únete a millones de estudiantes

Acceso a todos los documentos
Mejora tus notas
Únete a millones de estudiantes

Acceso a todos los documentos
Mejora tus notas
Únete a millones de estudiantes

Acceso a todos los documentos
Mejora tus notas
Únete a millones de estudiantes

Acceso a todos los documentos
Mejora tus notas
Únete a millones de estudiantes
Nuestro compañero de IA está específicamente adaptado a las necesidades de los estudiantes. Basándonos en los millones de contenidos que tenemos en la plataforma, podemos dar a los estudiantes respuestas realmente significativas y relevantes. Pero no se trata solo de respuestas, el compañero también guía a los estudiantes a través de sus retos de aprendizaje diarios, con planes de aprendizaje personalizados, cuestionarios o contenidos en el chat y una personalización del 100% basada en las habilidades y el desarrollo de los estudiantes.
Puedes descargar la app en Google Play Store y Apple App Store.
Sí, tienes acceso gratuito a los contenidos de la aplicación y a nuestro compañero de IA. Para desbloquear determinadas funciones de la aplicación, puedes adquirir Knowunity Pro.
17
Herramientas Inteligentes NUEVO
Transforma estos apuntes en: ✓ 50+ Preguntas de Práctica ✓ Flashcards Interactivas ✓ Examen Completo de Práctica ✓ Esquemas de Ensayo
Tema 5 resumido del libro de economía de SM
Economía de la empresa 2 bachillerato
apuntes economía
Economía de la Empresa
El esquema lo subo a parte, pero mirad estos apuntes antes para entender el esquema
apuntes clase Economía de la empresa
App Store
Google Play
La app es muy fácil de usar y está muy bien diseñada. Hasta ahora he encontrado todo lo que estaba buscando y he podido aprender mucho de las presentaciones. Definitivamente utilizaré la aplicación para un examen de clase. Y, por supuesto, también me sirve mucho de inspiración.
Pablo
usuario de iOS
Esta app es realmente genial. Hay tantos apuntes de clase y ayuda [...]. Tengo problemas con matemáticas, por ejemplo, y la aplicación tiene muchas opciones de ayuda. Gracias a Knowunity, he mejorado en mates. Se la recomiendo a todo el mundo.
Elena
usuaria de Android
Vaya, estoy realmente sorprendida. Acabo de probar la app porque la he visto anunciada muchas veces y me he quedado absolutamente alucinada. Esta app es LA AYUDA que quieres para el insti y, sobre todo, ofrece muchísimas cosas, como ejercicios y hojas informativas, que a mí personalmente me han sido MUY útiles.
Ana
usuaria de iOS
Está app es muy buena, tiene apuntes que son de mucha ayuda y su IA es fantástica, te explica a la perfección y muy fácil de entender lo que necesites, te ayuda con los deberes, te hace esquemas... en definitiva es una muy buena opción!
Sophia
usuario de Android
Me encanta!!! Me resuelve todo con detalle y me da la explicación correcta. Tiene un montón de funciones, ami me ha ido genial!! Os la recomiendo!!!
Marta
usuaria de Android
La uso casi diariamente, sirve para todas las asignaturas. Yo, por ejemplo la utilizo más en inglés porque se me da bastante mal, ¡Todas las respuestas están correctas! Consta con personas reales que suben sus apuntes y IA para que puedas hacer los deberes muchísimo más fácil, la recomiendo.
Izan
usuario de iOS
¡La app es buenísima! Sólo tengo que introducir el tema en la barra de búsqueda y recibo la respuesta muy rápido. No tengo que ver 10 vídeos de YouTube para entender algo, así que me ahorro tiempo. ¡Muy recomendable!
Sara
usuaria de Android
En el instituto era muy malo en matemáticas, pero gracias a la app, ahora saco mejores notas. Os agradezco mucho que hayáis creado la aplicación.
Roberto
usuario de Android
Esto no es como Chatgpt, es MUCHISMO MEJOR, te hace unos resúmenes espectaculares y gracias a esta app pase de sacar 5-6 a sacar 8-9.
Julyana
usuaria de Android
Es la mejor aplicación del mundo, la uso para revisar los deberes a mi hijo.
Javier
usuario de Android
LOS QUIZ Y FLASHCARDS SON SÚPER ÚTILES Y ME ENCANTA Knowunity IA. ADEMÁS ES LITERALMENTE COMO CHATGPT PERO MÁS LISTO!! ME AYUDÓ TAMBIÉN CON MIS PROBLEMAS DE MÁSCARA!! Y CON MIS ASIGNATURAS DE VERDAD! OBVIO 😍😁😲🤑💗✨🎀😮
Erick
usuario de Android
Me me encanta esta app, todo lo que tiene es de calidad ya que antes de ser publicado es revisado por un equipo de profesionales. Me ha ido genial esta aplicación ya que gracias a ella puedo estudiar mucho mejor, sin tener que agobiarme porque mi profesor no ha hecho teoría o porque no entiendo su teoría. Le doy un 10 de 10!
Mar
usuaria de iOS
La app es muy fácil de usar y está muy bien diseñada. Hasta ahora he encontrado todo lo que estaba buscando y he podido aprender mucho de las presentaciones. Definitivamente utilizaré la aplicación para un examen de clase. Y, por supuesto, también me sirve mucho de inspiración.
Pablo
usuario de iOS
Esta app es realmente genial. Hay tantos apuntes de clase y ayuda [...]. Tengo problemas con matemáticas, por ejemplo, y la aplicación tiene muchas opciones de ayuda. Gracias a Knowunity, he mejorado en mates. Se la recomiendo a todo el mundo.
Elena
usuaria de Android
Vaya, estoy realmente sorprendida. Acabo de probar la app porque la he visto anunciada muchas veces y me he quedado absolutamente alucinada. Esta app es LA AYUDA que quieres para el insti y, sobre todo, ofrece muchísimas cosas, como ejercicios y hojas informativas, que a mí personalmente me han sido MUY útiles.
Ana
usuaria de iOS
Está app es muy buena, tiene apuntes que son de mucha ayuda y su IA es fantástica, te explica a la perfección y muy fácil de entender lo que necesites, te ayuda con los deberes, te hace esquemas... en definitiva es una muy buena opción!
Sophia
usuario de Android
Me encanta!!! Me resuelve todo con detalle y me da la explicación correcta. Tiene un montón de funciones, ami me ha ido genial!! Os la recomiendo!!!
Marta
usuaria de Android
La uso casi diariamente, sirve para todas las asignaturas. Yo, por ejemplo la utilizo más en inglés porque se me da bastante mal, ¡Todas las respuestas están correctas! Consta con personas reales que suben sus apuntes y IA para que puedas hacer los deberes muchísimo más fácil, la recomiendo.
Izan
usuario de iOS
¡La app es buenísima! Sólo tengo que introducir el tema en la barra de búsqueda y recibo la respuesta muy rápido. No tengo que ver 10 vídeos de YouTube para entender algo, así que me ahorro tiempo. ¡Muy recomendable!
Sara
usuaria de Android
En el instituto era muy malo en matemáticas, pero gracias a la app, ahora saco mejores notas. Os agradezco mucho que hayáis creado la aplicación.
Roberto
usuario de Android
Esto no es como Chatgpt, es MUCHISMO MEJOR, te hace unos resúmenes espectaculares y gracias a esta app pase de sacar 5-6 a sacar 8-9.
Julyana
usuaria de Android
Es la mejor aplicación del mundo, la uso para revisar los deberes a mi hijo.
Javier
usuario de Android
LOS QUIZ Y FLASHCARDS SON SÚPER ÚTILES Y ME ENCANTA Knowunity IA. ADEMÁS ES LITERALMENTE COMO CHATGPT PERO MÁS LISTO!! ME AYUDÓ TAMBIÉN CON MIS PROBLEMAS DE MÁSCARA!! Y CON MIS ASIGNATURAS DE VERDAD! OBVIO 😍😁😲🤑💗✨🎀😮
Erick
usuario de Android
Me me encanta esta app, todo lo que tiene es de calidad ya que antes de ser publicado es revisado por un equipo de profesionales. Me ha ido genial esta aplicación ya que gracias a ella puedo estudiar mucho mejor, sin tener que agobiarme porque mi profesor no ha hecho teoría o porque no entiendo su teoría. Le doy un 10 de 10!
Mar
usuaria de iOS