¿Sabías que tu cuerpo está hecho de billones de células... Mostrar más
Inscríbete para ver los apuntes¡Es gratis!
Acceso a todos los documentos
Mejora tus notas
Únete a millones de estudiantes
Knowunity AI
Asignaturas
Triangle Congruence and Similarity Theorems
Triangle Properties and Classification
Linear Equations and Graphs
Geometric Angle Relationships
Trigonometric Functions and Identities
Equation Solving Techniques
Circle Geometry Fundamentals
Division Operations and Methods
Basic Differentiation Rules
Exponent and Logarithm Properties
Mostrar todos los temas
Human Organ Systems
Reproductive Cell Cycles
Biological Sciences Subdisciplines
Cellular Energy Metabolism
Autotrophic Energy Processes
Inheritance Patterns and Principles
Biomolecular Structure and Organization
Cell Cycle and Division Mechanics
Cellular Organization and Development
Biological Structural Organization
Mostrar todos los temas
Chemical Sciences and Applications
Atomic Structure and Composition
Molecular Electron Structure Representation
Atomic Electron Behavior
Matter Properties and Water
Mole Concept and Calculations
Gas Laws and Behavior
Periodic Table Organization
Chemical Thermodynamics Fundamentals
Chemical Bond Types and Properties
Mostrar todos los temas
European Renaissance and Enlightenment
European Cultural Movements 800-1920
American Revolution Era 1763-1797
American Civil War 1861-1865
Global Imperial Systems
Mongol and Chinese Dynasties
U.S. Presidents and World Leaders
Historical Sources and Documentation
World Wars Era and Impact
World Religious Systems
Mostrar todos los temas
Classic and Contemporary Novels
Literary Character Analysis
Rhetorical Theory and Practice
Classic Literary Narratives
Reading Analysis and Interpretation
Narrative Structure and Techniques
English Language Components
Influential English-Language Authors
Basic Sentence Structure
Narrative Voice and Perspective
Mostrar todos los temas
962
•
Actualizado Mar 27, 2026
•
claudia lópez
@claudialp_5rlkd
¿Sabías que tu cuerpo está hecho de billones de células... Mostrar más











Imagínate que eres como una ciudad súper organizada donde cada barrio tiene su función específica. Los organismos pluricelulares funcionan exactamente así: empiezan con una sola célula (el cigoto) que se multiplica y especializa para crear todo un ser vivo complejo.
La clave está en la diferenciación celular. Las células madre son como células "comodín" que pueden convertirse en cualquier tipo de célula que el organismo necesite. Son totipotentes, se dividen ilimitadamente y no están especializadas, pero tienen un superpoder: pueden transformarse en células nerviosas, musculares, sanguíneas... ¡lo que haga falta!
Este proceso crea diferentes niveles de organización: células → tejidos → órganos → aparatos. Un tejido es básicamente un grupo de células similares que trabajan juntas para hacer una tarea específica, como los ladrillos de una pared.
¡Dato curioso! Todas las células de tu cuerpo tienen el mismo ADN, pero cada tipo "lee" genes diferentes. Es como tener la misma biblioteca pero cada célula elige libros distintos.

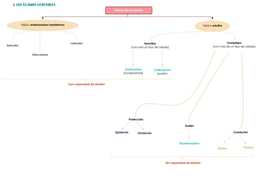
Las plantas son organismos increíblemente organizados con dos grandes grupos de tejidos que funcionan de manera muy diferente. Piensa en ellas como una fábrica que nunca para de crecer y producir.
Los tejidos embrionarios o meristemos son las zonas de crecimiento de la planta. Están llenos de células que se dividen constantemente, como pequeñas máquinas de producción celular. Son los responsables de que las plantas crezcan durante toda su vida.
Por otro lado, los tejidos adultos ya han terminado de dividirse y se han especializado en funciones concretas. Se dividen en dos tipos: sencillos (un solo tipo de células) y complejos (varios tipos trabajando juntos).
Esta organización permite que las plantas tengan tejidos especializados para protección, sostén, transporte de nutrientes y fotosíntesis. Es un sistema súper eficiente que ha permitido a las plantas colonizar prácticamente todo el planeta.
¡Recuerda! Los meristemos son como las "células madre" de las plantas: mantienen la capacidad de dividirse y crear nuevos tejidos durante toda la vida del vegetal.

Los meristemos son los verdaderos motores de crecimiento de las plantas. Imagínatelos como fábricas celulares que trabajan 24/7 produciendo nuevas células para que la planta crezca y se desarrolle.
Estas células son pequeñas, regulares y tienen paredes delgadas. Se empaquetan súper juntas sin dejar espacios, y están llenas de energía para dividirse por mitosis. Lo más genial es que son totipotentes: pueden originar cualquier tipo de célula de la planta.
Hay dos tipos principales según cuándo actúan. Los meristemos primarios son los originales, responsables del crecimiento en longitud. Los meristemos secundarios aparecen después y se encargan del crecimiento en grosor (como el tronco de un árbol que se hace más grueso cada año).
Según su localización, tenemos meristemos apicales (en las puntas), intercalares (en los entrenudos) y laterales (alrededor del eje de la planta). El cámbium vascular y el felógeno son ejemplos de meristemos laterales súper importantes.
¡Conexión real! Cuando podas una planta, estás estimulando los meristemos para que produzcan nuevos brotes. ¡Es como "resetear" sus centros de crecimiento!

Los tejidos fundamentales forman la mayor parte del cuerpo de la planta, como el relleno de un sándwich. Realizan las funciones metabólicas más importantes y dan estructura al vegetal.
El parénquima es el tejido más versátil de todos. Sus células están vivas y pueden dividirse, lo que permite a las plantas cicatrizar heridas y regenerar partes dañadas. Hay varios tipos especializados: el clorofílico hace fotosíntesis, el acuífero almacena agua, el de reserva guarda nutrientes, y el aerífero facilita la circulación de gases.
Para el sostén, las plantas tienen dos opciones. El colénquima funciona en órganos jóvenes y flexibles (como los tallos herbáceos), mientras que el esclerénquima proporciona soporte rígido a las partes adultas. Las células del esclerénquima están muertas pero tienen paredes súper gruesas con lignina, como pilares de hormigón.
¡Dato útil! Cuando comes apio y notas esas "hebras" fibrosas, estás masticando colénquima. Y la dureza de las cáscaras de nuez viene del esclerénquima.

Las plantas necesitan protegerse del mundo exterior, y para eso tienen dos sistemas de "armadura" según su edad. Es como cambiar de ropa cuando creces: lo que te servía de pequeño ya no te vale de adulto.
La epidermis es la protección de las partes jóvenes. Es una capa única de células que secreta cutina (una sustancia cerosa e impermeable). Incluye estructuras especializadas súper importantes: los estomas para el intercambio de gases y los tricomas o pelos para defensa y secreción.
Los estomas son como puertas inteligentes formadas por células oclusivas que se abren y cierran según las necesidades de la planta. Cuando necesita CO₂ para la fotosíntesis o debe eliminar vapor de agua, se abren. Cuando quiere conservar agua, se cierran.
La peridermis o corteza sustituye a la epidermis en partes adultas. Su componente principal es el súber (corcho), formado por células muertas impregnadas de suberina, una sustancia impermeable. Se forma gracias a la actividad del felógeno.
¡Aplicación práctica! El corcho que usamos viene directamente del súber de los alcornoques. ¡Es literalmente la "piel" protectora del árbol!

Las plantas tienen su propio "sistema circulatorio" para transportar sustancias por todo el cuerpo. Sin este sistema vascular, no podrían haber colonizado la tierra firme. Es uno de los inventos evolutivos más geniales.
El xilema o leño transporta la savia bruta (agua y sales minerales) desde las raíces hasta las hojas. Está formado por células muertas que actúan como tuberías: las traqueidas (más primitivas) y las tráqueas (más evolucionadas). Las tráqueas se unen formando vasos conductores súper eficientes.
El floema hace el trabajo contrario: transporta la savia elaborada (azúcares y sustancias orgánicas) desde las hojas hacia el resto de la planta. Sus células están vivas y tienen áreas cribosas (como coladores) para facilitar el paso de sustancias. Los elementos más importantes son las células cribosas y los tubos cribosos.
En los árboles, el xilema forma la madera (por eso es tan duro) y proporciona soporte estructural. El floema está en la parte exterior, más cerca de la corteza.
¡Curiosidad! Cuando bebes savia de arce, estás tomando directamente el "jugo" que circula por el xilema del árbol en primavera.

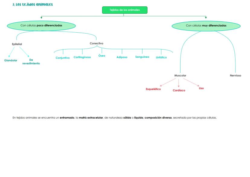
Los tejidos animales son mucho más diversos que los vegetales porque los animales tienen estilos de vida más variados y complejos. Mientras las plantas están "plantadas" en un sitio, los animales se mueven, cazan, digieren alimentos complejos y tienen sistemas nerviosos sofisticados.
La clasificación es súper clara: hay tejidos con células poco diferenciadas (epitelial y conectivo) que mantienen cierta flexibilidad, y tejidos con células muy especializadas (muscular y nervioso) que han "sacrificado" versatilidad por eficiencia.
Una diferencia clave con las plantas es la matriz extracelular: un entramado de sustancias que las propias células secretan y que puede ser sólido (como en el hueso) o líquido (como en la sangre). Esta matriz es súper importante porque determina muchas propiedades del tejido.
Los tejidos animales también tienen mayor capacidad de regeneración en algunos casos, pero menor en otros. Por ejemplo, la piel se regenera constantemente, pero las neuronas prácticamente no se dividen.
¡Piénsalo! Tu cuerpo es como una ciudad con cuatro barrios principales: el epitelial (las superficies), el conectivo (la estructura), el muscular (el movimiento) y el nervioso (la comunicación).

El tejido epitelial es como el papel de regalo de tu cuerpo: lo cubre todo, por dentro y por fuera. Sus células están súper pegadas entre sí (gran cohesión celular) y prácticamente no tienen matriz extracelular entre ellas.
Los epitelios de revestimiento recubren superficies y se clasifican según el número de capas: simples (una capa) o estratificados (varias capas). También según la forma de las células: planas, cúbicas o prismáticas. Por ejemplo, tu piel tiene epitelio estratificado plano queratinizado (súper resistente).
Los epitelios glandulares forman las glándulas que secretan sustancias importantes. Las glándulas exocrinas liberan sus productos a través de conductos (como las sudoríparas o salivales), mientras que las endocrinas vierten hormonas directamente a la sangre (como el tiroides).
La capacidad de regeneración de estos tejidos es impresionante. Piensa en cómo se cura una herida en la piel o cómo se renueva constantemente el recubrimiento intestinal.
¡Dato increíble! Tu piel se renueva completamente cada 2-3 semanas. Las células muertas que ves cuando te rascas son epitelio viejo que se está cayendo.

El tejido conectivo es el más abundante de tu cuerpo y el más diverso. Es como el sistema de soporte, transporte y defensa todo en uno. Su característica principal es tener mucha matriz extracelular entre las células.
El tejido conjuntivo actúa como relleno y unión. El laxo (con muchas células como fibroblastos) rellena espacios entre órganos, mientras que el denso (con más fibras de colágeno) forma estructuras resistentes como tendones y ligamentos.
El tejido adiposo almacena grasas y proporciona aislamiento térmico. Hay dos tipos: el blanco (para reserva energética) y el pardo (para producir calor, especialmente en bebés y animales que hibernan).
Los tejidos cartilaginoso y óseo dan soporte estructural. El cartílago es más flexible y no tiene vasos sanguíneos (se nutre por difusión), mientras que el hueso es súper duro, mineralizado y muy vascularizado. Los huesos también fabrican células sanguíneas en su médula ósea.
¡Aplicación real! Cuando te rompes un hueso, los osteoblastos trabajan como albañiles microscópicos reconstruyendo la matriz ósea con calcio y fósforo.

El tejido cartilaginoso es como el plástico flexible del cuerpo. Los condrocitos (sus células) viven en pequeñas cavidades llamadas lagunas, rodeados de una matriz rica en colágeno. Lo curioso es que el cartílago no tiene vasos sanguíneos, así que necesita el pericondrio (una capa externa) para nutrirse.
El tejido óseo es mucho más complejo y dinámico de lo que parece. Tiene tres tipos de células trabajando en equipo: los osteocitos (mantienen la matriz), los osteoblastos (construyen hueso nuevo) y los osteoclastos (destruyen hueso viejo). Es un tejido que se está remodelando constantemente.
Hay dos tipos según la densidad. El hueso compacto forma la capa exterior y está organizado en osteonas (como cilindros microscópicos) con un conducto central por donde pasan vasos sanguíneos. El hueso esponjoso tiene aspecto de esponja y aloja la médula ósea roja, donde nacen las células sanguíneas.
La matriz ósea está mineralizada con cristales de fosfato cálcico, lo que le da esa dureza característica. Pero también tiene fibras de colágeno que le proporcionan cierta flexibilidad.
¡Dato fascinante! Tus huesos se renuevan completamente cada 7-10 años. El esqueleto que tienes ahora es prácticamente nuevo comparado con el de tu infancia.
Nuestro compañero de IA está específicamente adaptado a las necesidades de los estudiantes. Basándonos en los millones de contenidos que tenemos en la plataforma, podemos dar a los estudiantes respuestas realmente significativas y relevantes. Pero no se trata solo de respuestas, el compañero también guía a los estudiantes a través de sus retos de aprendizaje diarios, con planes de aprendizaje personalizados, cuestionarios o contenidos en el chat y una personalización del 100% basada en las habilidades y el desarrollo de los estudiantes.
Puedes descargar la app en Google Play Store y Apple App Store.
Sí, tienes acceso gratuito a los contenidos de la aplicación y a nuestro compañero de IA. Para desbloquear determinadas funciones de la aplicación, puedes adquirir Knowunity Pro.
Sintexis de Lengua Castellana. Incluye las oraciones simples, los complementos y todas las oraciones compuestas
App Store
Google Play
La app es muy fácil de usar y está muy bien diseñada. Hasta ahora he encontrado todo lo que estaba buscando y he podido aprender mucho de las presentaciones. Definitivamente utilizaré la aplicación para un examen de clase. Y, por supuesto, también me sirve mucho de inspiración.
Pablo
usuario de iOS
Esta app es realmente genial. Hay tantos apuntes de clase y ayuda [...]. Tengo problemas con matemáticas, por ejemplo, y la aplicación tiene muchas opciones de ayuda. Gracias a Knowunity, he mejorado en mates. Se la recomiendo a todo el mundo.
Elena
usuaria de Android
Vaya, estoy realmente sorprendida. Acabo de probar la app porque la he visto anunciada muchas veces y me he quedado absolutamente alucinada. Esta app es LA AYUDA que quieres para el insti y, sobre todo, ofrece muchísimas cosas, como ejercicios y hojas informativas, que a mí personalmente me han sido MUY útiles.
Ana
usuaria de iOS
Está app es muy buena, tiene apuntes que son de mucha ayuda y su IA es fantástica, te explica a la perfección y muy fácil de entender lo que necesites, te ayuda con los deberes, te hace esquemas... en definitiva es una muy buena opción!
Sophia
usuario de Android
Me encanta!!! Me resuelve todo con detalle y me da la explicación correcta. Tiene un montón de funciones, ami me ha ido genial!! Os la recomiendo!!!
Marta
usuaria de Android
La uso casi diariamente, sirve para todas las asignaturas. Yo, por ejemplo la utilizo más en inglés porque se me da bastante mal, ¡Todas las respuestas están correctas! Consta con personas reales que suben sus apuntes y IA para que puedas hacer los deberes muchísimo más fácil, la recomiendo.
Izan
usuario de iOS
¡La app es buenísima! Sólo tengo que introducir el tema en la barra de búsqueda y recibo la respuesta muy rápido. No tengo que ver 10 vídeos de YouTube para entender algo, así que me ahorro tiempo. ¡Muy recomendable!
Sara
usuaria de Android
En el instituto era muy malo en matemáticas, pero gracias a la app, ahora saco mejores notas. Os agradezco mucho que hayáis creado la aplicación.
Roberto
usuario de Android
Esto no es como Chatgpt, es MUCHISMO MEJOR, te hace unos resúmenes espectaculares y gracias a esta app pase de sacar 5-6 a sacar 8-9.
Julyana
usuaria de Android
Es la mejor aplicación del mundo, la uso para revisar los deberes a mi hijo.
Javier
usuario de Android
LOS QUIZ Y FLASHCARDS SON SÚPER ÚTILES Y ME ENCANTA Knowunity IA. ADEMÁS ES LITERALMENTE COMO CHATGPT PERO MÁS LISTO!! ME AYUDÓ TAMBIÉN CON MIS PROBLEMAS DE MÁSCARA!! Y CON MIS ASIGNATURAS DE VERDAD! OBVIO 😍😁😲🤑💗✨🎀😮
Erick
usuario de Android
Me me encanta esta app, todo lo que tiene es de calidad ya que antes de ser publicado es revisado por un equipo de profesionales. Me ha ido genial esta aplicación ya que gracias a ella puedo estudiar mucho mejor, sin tener que agobiarme porque mi profesor no ha hecho teoría o porque no entiendo su teoría. Le doy un 10 de 10!
Mar
usuaria de iOS
La app es muy fácil de usar y está muy bien diseñada. Hasta ahora he encontrado todo lo que estaba buscando y he podido aprender mucho de las presentaciones. Definitivamente utilizaré la aplicación para un examen de clase. Y, por supuesto, también me sirve mucho de inspiración.
Pablo
usuario de iOS
Esta app es realmente genial. Hay tantos apuntes de clase y ayuda [...]. Tengo problemas con matemáticas, por ejemplo, y la aplicación tiene muchas opciones de ayuda. Gracias a Knowunity, he mejorado en mates. Se la recomiendo a todo el mundo.
Elena
usuaria de Android
Vaya, estoy realmente sorprendida. Acabo de probar la app porque la he visto anunciada muchas veces y me he quedado absolutamente alucinada. Esta app es LA AYUDA que quieres para el insti y, sobre todo, ofrece muchísimas cosas, como ejercicios y hojas informativas, que a mí personalmente me han sido MUY útiles.
Ana
usuaria de iOS
Está app es muy buena, tiene apuntes que son de mucha ayuda y su IA es fantástica, te explica a la perfección y muy fácil de entender lo que necesites, te ayuda con los deberes, te hace esquemas... en definitiva es una muy buena opción!
Sophia
usuario de Android
Me encanta!!! Me resuelve todo con detalle y me da la explicación correcta. Tiene un montón de funciones, ami me ha ido genial!! Os la recomiendo!!!
Marta
usuaria de Android
La uso casi diariamente, sirve para todas las asignaturas. Yo, por ejemplo la utilizo más en inglés porque se me da bastante mal, ¡Todas las respuestas están correctas! Consta con personas reales que suben sus apuntes y IA para que puedas hacer los deberes muchísimo más fácil, la recomiendo.
Izan
usuario de iOS
¡La app es buenísima! Sólo tengo que introducir el tema en la barra de búsqueda y recibo la respuesta muy rápido. No tengo que ver 10 vídeos de YouTube para entender algo, así que me ahorro tiempo. ¡Muy recomendable!
Sara
usuaria de Android
En el instituto era muy malo en matemáticas, pero gracias a la app, ahora saco mejores notas. Os agradezco mucho que hayáis creado la aplicación.
Roberto
usuario de Android
Esto no es como Chatgpt, es MUCHISMO MEJOR, te hace unos resúmenes espectaculares y gracias a esta app pase de sacar 5-6 a sacar 8-9.
Julyana
usuaria de Android
Es la mejor aplicación del mundo, la uso para revisar los deberes a mi hijo.
Javier
usuario de Android
LOS QUIZ Y FLASHCARDS SON SÚPER ÚTILES Y ME ENCANTA Knowunity IA. ADEMÁS ES LITERALMENTE COMO CHATGPT PERO MÁS LISTO!! ME AYUDÓ TAMBIÉN CON MIS PROBLEMAS DE MÁSCARA!! Y CON MIS ASIGNATURAS DE VERDAD! OBVIO 😍😁😲🤑💗✨🎀😮
Erick
usuario de Android
Me me encanta esta app, todo lo que tiene es de calidad ya que antes de ser publicado es revisado por un equipo de profesionales. Me ha ido genial esta aplicación ya que gracias a ella puedo estudiar mucho mejor, sin tener que agobiarme porque mi profesor no ha hecho teoría o porque no entiendo su teoría. Le doy un 10 de 10!
Mar
usuaria de iOS
claudia lópez
@claudialp_5rlkd
¿Sabías que tu cuerpo está hecho de billones de células trabajando juntas como un equipo perfecto? La histología estudia cómo las células se organizan en tejidos especializados, tanto en plantas como en animales. Es como descubrir la arquitectura secreta de... Mostrar más

Acceso a todos los documentos
Mejora tus notas
Únete a millones de estudiantes
Imagínate que eres como una ciudad súper organizada donde cada barrio tiene su función específica. Los organismos pluricelulares funcionan exactamente así: empiezan con una sola célula (el cigoto) que se multiplica y especializa para crear todo un ser vivo complejo.
La clave está en la diferenciación celular. Las células madre son como células "comodín" que pueden convertirse en cualquier tipo de célula que el organismo necesite. Son totipotentes, se dividen ilimitadamente y no están especializadas, pero tienen un superpoder: pueden transformarse en células nerviosas, musculares, sanguíneas... ¡lo que haga falta!
Este proceso crea diferentes niveles de organización: células → tejidos → órganos → aparatos. Un tejido es básicamente un grupo de células similares que trabajan juntas para hacer una tarea específica, como los ladrillos de una pared.
¡Dato curioso! Todas las células de tu cuerpo tienen el mismo ADN, pero cada tipo "lee" genes diferentes. Es como tener la misma biblioteca pero cada célula elige libros distintos.

Acceso a todos los documentos
Mejora tus notas
Únete a millones de estudiantes
Las plantas son organismos increíblemente organizados con dos grandes grupos de tejidos que funcionan de manera muy diferente. Piensa en ellas como una fábrica que nunca para de crecer y producir.
Los tejidos embrionarios o meristemos son las zonas de crecimiento de la planta. Están llenos de células que se dividen constantemente, como pequeñas máquinas de producción celular. Son los responsables de que las plantas crezcan durante toda su vida.
Por otro lado, los tejidos adultos ya han terminado de dividirse y se han especializado en funciones concretas. Se dividen en dos tipos: sencillos (un solo tipo de células) y complejos (varios tipos trabajando juntos).
Esta organización permite que las plantas tengan tejidos especializados para protección, sostén, transporte de nutrientes y fotosíntesis. Es un sistema súper eficiente que ha permitido a las plantas colonizar prácticamente todo el planeta.
¡Recuerda! Los meristemos son como las "células madre" de las plantas: mantienen la capacidad de dividirse y crear nuevos tejidos durante toda la vida del vegetal.

Acceso a todos los documentos
Mejora tus notas
Únete a millones de estudiantes
Los meristemos son los verdaderos motores de crecimiento de las plantas. Imagínatelos como fábricas celulares que trabajan 24/7 produciendo nuevas células para que la planta crezca y se desarrolle.
Estas células son pequeñas, regulares y tienen paredes delgadas. Se empaquetan súper juntas sin dejar espacios, y están llenas de energía para dividirse por mitosis. Lo más genial es que son totipotentes: pueden originar cualquier tipo de célula de la planta.
Hay dos tipos principales según cuándo actúan. Los meristemos primarios son los originales, responsables del crecimiento en longitud. Los meristemos secundarios aparecen después y se encargan del crecimiento en grosor (como el tronco de un árbol que se hace más grueso cada año).
Según su localización, tenemos meristemos apicales (en las puntas), intercalares (en los entrenudos) y laterales (alrededor del eje de la planta). El cámbium vascular y el felógeno son ejemplos de meristemos laterales súper importantes.
¡Conexión real! Cuando podas una planta, estás estimulando los meristemos para que produzcan nuevos brotes. ¡Es como "resetear" sus centros de crecimiento!

Acceso a todos los documentos
Mejora tus notas
Únete a millones de estudiantes
Los tejidos fundamentales forman la mayor parte del cuerpo de la planta, como el relleno de un sándwich. Realizan las funciones metabólicas más importantes y dan estructura al vegetal.
El parénquima es el tejido más versátil de todos. Sus células están vivas y pueden dividirse, lo que permite a las plantas cicatrizar heridas y regenerar partes dañadas. Hay varios tipos especializados: el clorofílico hace fotosíntesis, el acuífero almacena agua, el de reserva guarda nutrientes, y el aerífero facilita la circulación de gases.
Para el sostén, las plantas tienen dos opciones. El colénquima funciona en órganos jóvenes y flexibles (como los tallos herbáceos), mientras que el esclerénquima proporciona soporte rígido a las partes adultas. Las células del esclerénquima están muertas pero tienen paredes súper gruesas con lignina, como pilares de hormigón.
¡Dato útil! Cuando comes apio y notas esas "hebras" fibrosas, estás masticando colénquima. Y la dureza de las cáscaras de nuez viene del esclerénquima.

Acceso a todos los documentos
Mejora tus notas
Únete a millones de estudiantes
Las plantas necesitan protegerse del mundo exterior, y para eso tienen dos sistemas de "armadura" según su edad. Es como cambiar de ropa cuando creces: lo que te servía de pequeño ya no te vale de adulto.
La epidermis es la protección de las partes jóvenes. Es una capa única de células que secreta cutina (una sustancia cerosa e impermeable). Incluye estructuras especializadas súper importantes: los estomas para el intercambio de gases y los tricomas o pelos para defensa y secreción.
Los estomas son como puertas inteligentes formadas por células oclusivas que se abren y cierran según las necesidades de la planta. Cuando necesita CO₂ para la fotosíntesis o debe eliminar vapor de agua, se abren. Cuando quiere conservar agua, se cierran.
La peridermis o corteza sustituye a la epidermis en partes adultas. Su componente principal es el súber (corcho), formado por células muertas impregnadas de suberina, una sustancia impermeable. Se forma gracias a la actividad del felógeno.
¡Aplicación práctica! El corcho que usamos viene directamente del súber de los alcornoques. ¡Es literalmente la "piel" protectora del árbol!

Acceso a todos los documentos
Mejora tus notas
Únete a millones de estudiantes
Las plantas tienen su propio "sistema circulatorio" para transportar sustancias por todo el cuerpo. Sin este sistema vascular, no podrían haber colonizado la tierra firme. Es uno de los inventos evolutivos más geniales.
El xilema o leño transporta la savia bruta (agua y sales minerales) desde las raíces hasta las hojas. Está formado por células muertas que actúan como tuberías: las traqueidas (más primitivas) y las tráqueas (más evolucionadas). Las tráqueas se unen formando vasos conductores súper eficientes.
El floema hace el trabajo contrario: transporta la savia elaborada (azúcares y sustancias orgánicas) desde las hojas hacia el resto de la planta. Sus células están vivas y tienen áreas cribosas (como coladores) para facilitar el paso de sustancias. Los elementos más importantes son las células cribosas y los tubos cribosos.
En los árboles, el xilema forma la madera (por eso es tan duro) y proporciona soporte estructural. El floema está en la parte exterior, más cerca de la corteza.
¡Curiosidad! Cuando bebes savia de arce, estás tomando directamente el "jugo" que circula por el xilema del árbol en primavera.

Acceso a todos los documentos
Mejora tus notas
Únete a millones de estudiantes
Los tejidos animales son mucho más diversos que los vegetales porque los animales tienen estilos de vida más variados y complejos. Mientras las plantas están "plantadas" en un sitio, los animales se mueven, cazan, digieren alimentos complejos y tienen sistemas nerviosos sofisticados.
La clasificación es súper clara: hay tejidos con células poco diferenciadas (epitelial y conectivo) que mantienen cierta flexibilidad, y tejidos con células muy especializadas (muscular y nervioso) que han "sacrificado" versatilidad por eficiencia.
Una diferencia clave con las plantas es la matriz extracelular: un entramado de sustancias que las propias células secretan y que puede ser sólido (como en el hueso) o líquido (como en la sangre). Esta matriz es súper importante porque determina muchas propiedades del tejido.
Los tejidos animales también tienen mayor capacidad de regeneración en algunos casos, pero menor en otros. Por ejemplo, la piel se regenera constantemente, pero las neuronas prácticamente no se dividen.
¡Piénsalo! Tu cuerpo es como una ciudad con cuatro barrios principales: el epitelial (las superficies), el conectivo (la estructura), el muscular (el movimiento) y el nervioso (la comunicación).

Acceso a todos los documentos
Mejora tus notas
Únete a millones de estudiantes
El tejido epitelial es como el papel de regalo de tu cuerpo: lo cubre todo, por dentro y por fuera. Sus células están súper pegadas entre sí (gran cohesión celular) y prácticamente no tienen matriz extracelular entre ellas.
Los epitelios de revestimiento recubren superficies y se clasifican según el número de capas: simples (una capa) o estratificados (varias capas). También según la forma de las células: planas, cúbicas o prismáticas. Por ejemplo, tu piel tiene epitelio estratificado plano queratinizado (súper resistente).
Los epitelios glandulares forman las glándulas que secretan sustancias importantes. Las glándulas exocrinas liberan sus productos a través de conductos (como las sudoríparas o salivales), mientras que las endocrinas vierten hormonas directamente a la sangre (como el tiroides).
La capacidad de regeneración de estos tejidos es impresionante. Piensa en cómo se cura una herida en la piel o cómo se renueva constantemente el recubrimiento intestinal.
¡Dato increíble! Tu piel se renueva completamente cada 2-3 semanas. Las células muertas que ves cuando te rascas son epitelio viejo que se está cayendo.

Acceso a todos los documentos
Mejora tus notas
Únete a millones de estudiantes
El tejido conectivo es el más abundante de tu cuerpo y el más diverso. Es como el sistema de soporte, transporte y defensa todo en uno. Su característica principal es tener mucha matriz extracelular entre las células.
El tejido conjuntivo actúa como relleno y unión. El laxo (con muchas células como fibroblastos) rellena espacios entre órganos, mientras que el denso (con más fibras de colágeno) forma estructuras resistentes como tendones y ligamentos.
El tejido adiposo almacena grasas y proporciona aislamiento térmico. Hay dos tipos: el blanco (para reserva energética) y el pardo (para producir calor, especialmente en bebés y animales que hibernan).
Los tejidos cartilaginoso y óseo dan soporte estructural. El cartílago es más flexible y no tiene vasos sanguíneos (se nutre por difusión), mientras que el hueso es súper duro, mineralizado y muy vascularizado. Los huesos también fabrican células sanguíneas en su médula ósea.
¡Aplicación real! Cuando te rompes un hueso, los osteoblastos trabajan como albañiles microscópicos reconstruyendo la matriz ósea con calcio y fósforo.

Acceso a todos los documentos
Mejora tus notas
Únete a millones de estudiantes
El tejido cartilaginoso es como el plástico flexible del cuerpo. Los condrocitos (sus células) viven en pequeñas cavidades llamadas lagunas, rodeados de una matriz rica en colágeno. Lo curioso es que el cartílago no tiene vasos sanguíneos, así que necesita el pericondrio (una capa externa) para nutrirse.
El tejido óseo es mucho más complejo y dinámico de lo que parece. Tiene tres tipos de células trabajando en equipo: los osteocitos (mantienen la matriz), los osteoblastos (construyen hueso nuevo) y los osteoclastos (destruyen hueso viejo). Es un tejido que se está remodelando constantemente.
Hay dos tipos según la densidad. El hueso compacto forma la capa exterior y está organizado en osteonas (como cilindros microscópicos) con un conducto central por donde pasan vasos sanguíneos. El hueso esponjoso tiene aspecto de esponja y aloja la médula ósea roja, donde nacen las células sanguíneas.
La matriz ósea está mineralizada con cristales de fosfato cálcico, lo que le da esa dureza característica. Pero también tiene fibras de colágeno que le proporcionan cierta flexibilidad.
¡Dato fascinante! Tus huesos se renuevan completamente cada 7-10 años. El esqueleto que tienes ahora es prácticamente nuevo comparado con el de tu infancia.
Nuestro compañero de IA está específicamente adaptado a las necesidades de los estudiantes. Basándonos en los millones de contenidos que tenemos en la plataforma, podemos dar a los estudiantes respuestas realmente significativas y relevantes. Pero no se trata solo de respuestas, el compañero también guía a los estudiantes a través de sus retos de aprendizaje diarios, con planes de aprendizaje personalizados, cuestionarios o contenidos en el chat y una personalización del 100% basada en las habilidades y el desarrollo de los estudiantes.
Puedes descargar la app en Google Play Store y Apple App Store.
Sí, tienes acceso gratuito a los contenidos de la aplicación y a nuestro compañero de IA. Para desbloquear determinadas funciones de la aplicación, puedes adquirir Knowunity Pro.
16
Herramientas Inteligentes NUEVO
Transforma estos apuntes en: ✓ 50+ Preguntas de Práctica ✓ Flashcards Interactivas ✓ Examen Completo de Práctica ✓ Esquemas de Ensayo
Apuntes sobre los tejidos vegetales de 1º bach
Tejidos vegetales
Tema de primero y segundo de bachillerato que habla acerca del agua y las sales minerales
Resumen
tejidos vegetales
1º BACHILLERATO
Sintexis de Lengua Castellana. Incluye las oraciones simples, los complementos y todas las oraciones compuestas
App Store
Google Play
La app es muy fácil de usar y está muy bien diseñada. Hasta ahora he encontrado todo lo que estaba buscando y he podido aprender mucho de las presentaciones. Definitivamente utilizaré la aplicación para un examen de clase. Y, por supuesto, también me sirve mucho de inspiración.
Pablo
usuario de iOS
Esta app es realmente genial. Hay tantos apuntes de clase y ayuda [...]. Tengo problemas con matemáticas, por ejemplo, y la aplicación tiene muchas opciones de ayuda. Gracias a Knowunity, he mejorado en mates. Se la recomiendo a todo el mundo.
Elena
usuaria de Android
Vaya, estoy realmente sorprendida. Acabo de probar la app porque la he visto anunciada muchas veces y me he quedado absolutamente alucinada. Esta app es LA AYUDA que quieres para el insti y, sobre todo, ofrece muchísimas cosas, como ejercicios y hojas informativas, que a mí personalmente me han sido MUY útiles.
Ana
usuaria de iOS
Está app es muy buena, tiene apuntes que son de mucha ayuda y su IA es fantástica, te explica a la perfección y muy fácil de entender lo que necesites, te ayuda con los deberes, te hace esquemas... en definitiva es una muy buena opción!
Sophia
usuario de Android
Me encanta!!! Me resuelve todo con detalle y me da la explicación correcta. Tiene un montón de funciones, ami me ha ido genial!! Os la recomiendo!!!
Marta
usuaria de Android
La uso casi diariamente, sirve para todas las asignaturas. Yo, por ejemplo la utilizo más en inglés porque se me da bastante mal, ¡Todas las respuestas están correctas! Consta con personas reales que suben sus apuntes y IA para que puedas hacer los deberes muchísimo más fácil, la recomiendo.
Izan
usuario de iOS
¡La app es buenísima! Sólo tengo que introducir el tema en la barra de búsqueda y recibo la respuesta muy rápido. No tengo que ver 10 vídeos de YouTube para entender algo, así que me ahorro tiempo. ¡Muy recomendable!
Sara
usuaria de Android
En el instituto era muy malo en matemáticas, pero gracias a la app, ahora saco mejores notas. Os agradezco mucho que hayáis creado la aplicación.
Roberto
usuario de Android
Esto no es como Chatgpt, es MUCHISMO MEJOR, te hace unos resúmenes espectaculares y gracias a esta app pase de sacar 5-6 a sacar 8-9.
Julyana
usuaria de Android
Es la mejor aplicación del mundo, la uso para revisar los deberes a mi hijo.
Javier
usuario de Android
LOS QUIZ Y FLASHCARDS SON SÚPER ÚTILES Y ME ENCANTA Knowunity IA. ADEMÁS ES LITERALMENTE COMO CHATGPT PERO MÁS LISTO!! ME AYUDÓ TAMBIÉN CON MIS PROBLEMAS DE MÁSCARA!! Y CON MIS ASIGNATURAS DE VERDAD! OBVIO 😍😁😲🤑💗✨🎀😮
Erick
usuario de Android
Me me encanta esta app, todo lo que tiene es de calidad ya que antes de ser publicado es revisado por un equipo de profesionales. Me ha ido genial esta aplicación ya que gracias a ella puedo estudiar mucho mejor, sin tener que agobiarme porque mi profesor no ha hecho teoría o porque no entiendo su teoría. Le doy un 10 de 10!
Mar
usuaria de iOS
La app es muy fácil de usar y está muy bien diseñada. Hasta ahora he encontrado todo lo que estaba buscando y he podido aprender mucho de las presentaciones. Definitivamente utilizaré la aplicación para un examen de clase. Y, por supuesto, también me sirve mucho de inspiración.
Pablo
usuario de iOS
Esta app es realmente genial. Hay tantos apuntes de clase y ayuda [...]. Tengo problemas con matemáticas, por ejemplo, y la aplicación tiene muchas opciones de ayuda. Gracias a Knowunity, he mejorado en mates. Se la recomiendo a todo el mundo.
Elena
usuaria de Android
Vaya, estoy realmente sorprendida. Acabo de probar la app porque la he visto anunciada muchas veces y me he quedado absolutamente alucinada. Esta app es LA AYUDA que quieres para el insti y, sobre todo, ofrece muchísimas cosas, como ejercicios y hojas informativas, que a mí personalmente me han sido MUY útiles.
Ana
usuaria de iOS
Está app es muy buena, tiene apuntes que son de mucha ayuda y su IA es fantástica, te explica a la perfección y muy fácil de entender lo que necesites, te ayuda con los deberes, te hace esquemas... en definitiva es una muy buena opción!
Sophia
usuario de Android
Me encanta!!! Me resuelve todo con detalle y me da la explicación correcta. Tiene un montón de funciones, ami me ha ido genial!! Os la recomiendo!!!
Marta
usuaria de Android
La uso casi diariamente, sirve para todas las asignaturas. Yo, por ejemplo la utilizo más en inglés porque se me da bastante mal, ¡Todas las respuestas están correctas! Consta con personas reales que suben sus apuntes y IA para que puedas hacer los deberes muchísimo más fácil, la recomiendo.
Izan
usuario de iOS
¡La app es buenísima! Sólo tengo que introducir el tema en la barra de búsqueda y recibo la respuesta muy rápido. No tengo que ver 10 vídeos de YouTube para entender algo, así que me ahorro tiempo. ¡Muy recomendable!
Sara
usuaria de Android
En el instituto era muy malo en matemáticas, pero gracias a la app, ahora saco mejores notas. Os agradezco mucho que hayáis creado la aplicación.
Roberto
usuario de Android
Esto no es como Chatgpt, es MUCHISMO MEJOR, te hace unos resúmenes espectaculares y gracias a esta app pase de sacar 5-6 a sacar 8-9.
Julyana
usuaria de Android
Es la mejor aplicación del mundo, la uso para revisar los deberes a mi hijo.
Javier
usuario de Android
LOS QUIZ Y FLASHCARDS SON SÚPER ÚTILES Y ME ENCANTA Knowunity IA. ADEMÁS ES LITERALMENTE COMO CHATGPT PERO MÁS LISTO!! ME AYUDÓ TAMBIÉN CON MIS PROBLEMAS DE MÁSCARA!! Y CON MIS ASIGNATURAS DE VERDAD! OBVIO 😍😁😲🤑💗✨🎀😮
Erick
usuario de Android
Me me encanta esta app, todo lo que tiene es de calidad ya que antes de ser publicado es revisado por un equipo de profesionales. Me ha ido genial esta aplicación ya que gracias a ella puedo estudiar mucho mejor, sin tener que agobiarme porque mi profesor no ha hecho teoría o porque no entiendo su teoría. Le doy un 10 de 10!
Mar
usuaria de iOS