¿Te has preguntado alguna vez cómo las empresas logran tener... Mostrar más
Inscríbete para ver los apuntes¡Es gratis!
Acceso a todos los documentos
Mejora tus notas
Únete a millones de estudiantes
Knowunity AI
Asignaturas
Triangle Congruence and Similarity Theorems
Triangle Properties and Classification
Linear Equations and Graphs
Geometric Angle Relationships
Trigonometric Functions and Identities
Equation Solving Techniques
Circle Geometry Fundamentals
Division Operations and Methods
Basic Differentiation Rules
Exponent and Logarithm Properties
Mostrar todos los temas
Human Organ Systems
Reproductive Cell Cycles
Biological Sciences Subdisciplines
Cellular Energy Metabolism
Autotrophic Energy Processes
Inheritance Patterns and Principles
Biomolecular Structure and Organization
Cell Cycle and Division Mechanics
Cellular Organization and Development
Biological Structural Organization
Mostrar todos los temas
Chemical Sciences and Applications
Atomic Structure and Composition
Molecular Electron Structure Representation
Atomic Electron Behavior
Matter Properties and Water
Mole Concept and Calculations
Gas Laws and Behavior
Periodic Table Organization
Chemical Thermodynamics Fundamentals
Chemical Bond Types and Properties
Mostrar todos los temas
European Renaissance and Enlightenment
European Cultural Movements 800-1920
American Revolution Era 1763-1797
American Civil War 1861-1865
Global Imperial Systems
Mongol and Chinese Dynasties
U.S. Presidents and World Leaders
Historical Sources and Documentation
World Wars Era and Impact
World Religious Systems
Mostrar todos los temas
Classic and Contemporary Novels
Literary Character Analysis
Rhetorical Theory and Practice
Classic Literary Narratives
Reading Analysis and Interpretation
Narrative Structure and Techniques
English Language Components
Influential English-Language Authors
Basic Sentence Structure
Narrative Voice and Perspective
Mostrar todos los temas
348
•
Actualizado Mar 24, 2026
•
¿Te has preguntado alguna vez cómo las empresas logran tener... Mostrar más











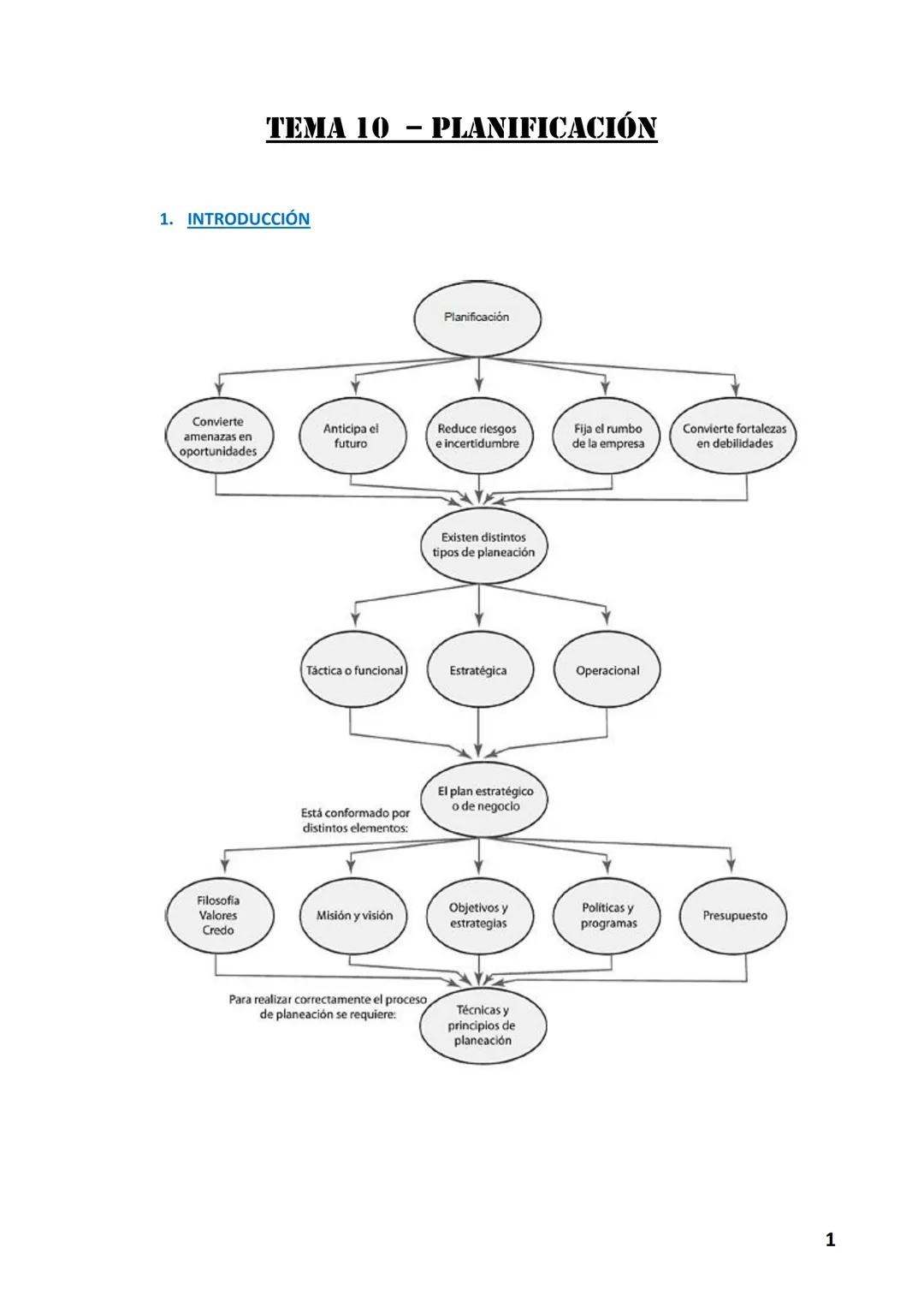
Planificar no es adivinar el futuro, es prepararse para él. La planificación es el punto de partida de todo proceso administrativo exitoso, y dominarla te dará una ventaja competitiva enorme.
Imagínate que la planificación es como preparar un viaje épico. Necesitas saber quién eres, qué quieres conseguir y cómo vas a llegar ahí. Eso es exactamente lo que hace una empresa cuando convierte sus fortalezas en ventajas y sus amenazas en oportunidades.
Existen tres tipos principales de planificación empresarial: la estratégica (el gran plan maestro), la táctica o funcional (los planes específicos de cada departamento) y la operacional (las acciones del día a día). Como piezas de un puzzle, todas deben encajar perfectamente.
💡 Tip clave: La planificación responde a tres preguntas fundamentales: ¿qué queremos?, ¿quiénes somos? y ¿hacia dónde nos dirigimos?

Sin planificación, una empresa es como un barco sin rumbo en medio del océano. Las organizaciones que planifican correctamente tienen una ventaja brutal: optimizan recursos, reducen costos y aumentan su productividad de forma espectacular.
La planificación te permite establecer alternativas para hacer frente a cualquier imprevisto. Es como tener un plan B, C y D siempre listos. Reduce al mínimo las amenazas del entorno y convierte las debilidades en fortalezas reales.
Una de las ventajas más poderosas es que define el rumbo de la organización de tal forma que todos los esfuerzos y recursos se dirijan hacia el mismo objetivo. Además, establece la base perfecta para efectuar el control y medir si vas por buen camino.
Los tres tipos de planificación trabajan en diferentes niveles: el estratégico se maneja en altos niveles y es a mediano-largo plazo, el táctico se elabora en cada área funcional, y el operativo se diseña para las operaciones diarias.
💡 Recuerda: La planificación promueve la eficiencia y es la clave para que todos en la empresa remen hacia el mismo lado.

Crear un plan estratégico es como construir una casa: necesitas cimientos sólidos y una estructura bien definida. El plan estratégico se compone de ocho elementos fundamentales que trabajan juntos para crear el éxito empresarial.
La filosofía organizacional incluye los valores, prácticas y creencias que dan sentido a toda la empresa. La misión define la razón de ser (es permanente), mientras que la visión establece hacia dónde quieres llegar en el futuro.
Los objetivos estratégicos son resultados específicos, medibles y cuantificables que quieres alcanzar. Las políticas actúan como lineamientos generales para tomar decisiones, y las estrategias muestran cómo usar los recursos para lograr objetivos.
Finalmente, los programas detallan actividades, responsables y tiempos específicos, mientras que los presupuestos proyectan de forma cuantificada todos los recursos que necesitarás para cumplir tus objetivos.
💡 Dato importante: Todos estos elementos están interrelacionados y se apoyan mutuamente para crear un plan sólido y coherente.

La filosofía organizacional es como el ADN de una empresa: define su personalidad única y guía todas sus acciones. Es el conjunto de postulados, valores y compromisos que rigen la vida de la empresa y sus integrantes.
Para formularla correctamente, debes preguntarte: ¿Qué temas, valores y prioridades son importantes para el futuro de nuestra organización? La respuesta incluirá tres componentes clave.
El credo son las creencias que orientan la conducta de todos en la empresa. Los valores son principios que deben compartirse y practicarse por todos los miembros. El compromiso representa la responsabilidad de la empresa ante la sociedad.
Un ejemplo perfecto es Grupo Bimbo, que pone a la persona como principio fundamental y desarrolla valores como efectividad ("lograr que las cosas sucedan"), trabajo en equipo ("ágiles, activos, entusiastas") y confianza ("base sobre la que se construye todo").
💡 Clave del éxito: Los valores solo funcionan cuando se viven realmente en el día a día, no cuando solo están escritos en la pared.

La misión es tu razón de existir, la visión es tu destino soñado. Dominar estos conceptos te permitirá crear una dirección clara y poderosa para cualquier organización.
Para definir una misión efectiva, responde estas tres preguntas clave: ¿quiénes somos?, ¿a qué nos dedicamos? y ¿cuál es nuestro valor agregado? Una buena misión debe ser amplia pero específica, motivadora, permanente y congruente con lo que realmente haces.
La visión debe ser breve, fácil de captar y recordar, pero sobre todo inspiradora. Fija el rumbo, plantea retos, estimula la creatividad y coordina esfuerzos de toda la organización hacia un futuro común.
Ford Motor Company ejemplifica esto perfectamente. Su misión habla de ser líder mundial mejorando continuamente productos y servicios, mientras su visión es "una gran empresa que se preocupa por hacer nuestro mundo un mejor lugar donde vivir."
💡 Tip práctico: Una buena visión debe provocar emoción y hacer que la gente quiera ser parte de ese futuro.

Los objetivos sin estrategias son solo sueños; las estrategias sin objetivos son solo activismo. Necesitas ambos elementos trabajando juntos para crear resultados reales y medibles.
Los objetivos representan resultados específicos que esperas obtener. Deben cumplir tres características fundamentales: establecerse a un tiempo específico, determinarse cuantitativamente, y su redacción debe iniciar con un verbo en infinitivo. Por ejemplo: "Lograr una utilidad neta de 2 millones de euros durante los dos próximos años."
Las estrategias son cursos de acción que muestran cómo emplear medios y recursos para lograr objetivos. Plantean el "cómo" específico y cada objetivo debe tener sus estrategias correspondientes. Para el objetivo de incrementar ventas, podrías diseñar una campaña publicitaria integral.
Al diseñar estrategias, recuerda que cada decisión implica riesgo, deben basarse en datos y procesos lógicos, requieren participación directiva, y deben relacionarse coherentemente con misión, visión y objetivos empresariales.
💡 Regla de oro: Para cada objetivo que plantees, asegúrate de tener al menos una estrategia clara y específica para lograrlo.

Las políticas son como las reglas del juego: proporcionan flexibilidad pero mantienen el orden. A diferencia de las reglas rígidas, las políticas ofrecen lineamientos generales que facilitan la toma de decisiones cotidianas.
La diferencia clave entre política y regla es la flexibilidad. Una regla dice "los empleados de mostrador deben ser del sexo masculino" (rígida), mientras una política establece "los auxiliares serán mayores de 25 años" (flexible pero clara).
Para que una política sea realmente operante y efectiva, debe cumplir ciertos requisitos fundamentales. Establecerse por escrito con redacción clara y precisa, difundirse en todos los niveles donde se aplicará, y actualizarse periódicamente según cambien las circunstancias.
Las mejores políticas sirven de sustento a la filosofía, misión y visión organizacional, manteniendo siempre un equilibrio entre estructura y flexibilidad que permita adaptarse a situaciones específicas sin perder el rumbo.
💡 Consejo práctico: Una buena política debe ser lo suficientemente clara para guiar decisiones, pero lo suficientemente flexible para adaptarse a situaciones específicas.

Los programas y presupuestos son donde las ideas se vuelven realidad concreta. Aquí es donde transformas todas tus estrategias en acciones específicas con tiempos, responsables y recursos definidos.
Un programa establece la secuencia cronológica de actividades específicas necesarias para alcanzar objetivos. Debe interrelacionar actividades, asignar duración y recursos, y designar responsables claros. Las técnicas más utilizadas son PERT y CPM (Método de Ruta Crítica).
Los presupuestos determinan por anticipado, en términos cuantitativos, el origen y asignación de recursos para un periodo específico. Implican estimaciones de capital, costos, ingresos y productos requeridos para lograr objetivos empresariales.
Un sistema presupuestal completo incluye tres tipos: presupuestos de operación (ventas, producción, compras), presupuestos de capital (inversiones, maquinaria, edificios), y presupuesto financiero (balance, estados de resultados, flujo de caja).
💡 Punto clave: Los presupuestos deben basarse en pronósticos y datos históricos reales, no en estimaciones optimistas sin fundamento.

Tener las herramientas correctas puede marcar la diferencia entre el éxito y el fracaso de tu planificación. Las técnicas de administración se dividen en cuantitativas (métodos matemáticos y estadísticos) y cualitativas (criterio y experiencia).
El análisis FODA es una de las herramientas más poderosas para detectar fortalezas, oportunidades, debilidades y amenazas. Las fortalezas son puntos fuertes internos, las oportunidades son factores externos favorables, las debilidades son obstáculos internos, y las amenazas son factores externos negativos.
La finalidad del FODA es convertir debilidades en fortalezas y amenazas en oportunidades. Es como hacer un diagnóstico completo de tu empresa y su entorno para tomar mejores decisiones estratégicas.
La Gráfica de Gantt te permite visualizar actividades y responsables mediante barras que señalan fechas de inicio y terminación. Conforme avanza el proyecto, puedes comparar lo realizado con lo planeado usando diferentes colores.
💡 Estrategia ganadora: Combina técnicas cuantitativas y cualitativas para obtener una visión más completa y precisa de tu situación empresarial.

Cada área de la empresa requiere herramientas específicas para maximizar su efectividad. Conocer las técnicas adecuadas para cada función te convertirá en un planificador más versátil y efectivo.
En finanzas, predominan técnicas cuantitativas como estados financieros, presupuestos, razones financieras y análisis de punto de equilibrio. La naturaleza numérica de las finanzas hace que estas herramientas matemáticas sean indispensables.
Mercadotecnia combina ambos enfoques: técnicas cuantitativas como investigación de mercados y software especializado, junto con técnicas cualitativas como focus groups, mezcla de mercadotecnia y Sistema de Información de Mercadotecnia (SIM).
En producción destacan herramientas como programación lineal, justo a tiempo, ingeniería económica y las siete herramientas de Ishikawa. Para recursos humanos se utilizan evaluación de puestos, encuestas de clima laboral y análisis de puestos.
💡 Recomendación final: No te limites a una sola técnica; la combinación inteligente de múltiples herramientas te dará resultados superiores en tu planificación empresarial.
Nuestro compañero de IA está específicamente adaptado a las necesidades de los estudiantes. Basándonos en los millones de contenidos que tenemos en la plataforma, podemos dar a los estudiantes respuestas realmente significativas y relevantes. Pero no se trata solo de respuestas, el compañero también guía a los estudiantes a través de sus retos de aprendizaje diarios, con planes de aprendizaje personalizados, cuestionarios o contenidos en el chat y una personalización del 100% basada en las habilidades y el desarrollo de los estudiantes.
Puedes descargar la app en Google Play Store y Apple App Store.
Sí, tienes acceso gratuito a los contenidos de la aplicación y a nuestro compañero de IA. Para desbloquear determinadas funciones de la aplicación, puedes adquirir Knowunity Pro.
App Store
Google Play
La app es muy fácil de usar y está muy bien diseñada. Hasta ahora he encontrado todo lo que estaba buscando y he podido aprender mucho de las presentaciones. Definitivamente utilizaré la aplicación para un examen de clase. Y, por supuesto, también me sirve mucho de inspiración.
Pablo
usuario de iOS
Esta app es realmente genial. Hay tantos apuntes de clase y ayuda [...]. Tengo problemas con matemáticas, por ejemplo, y la aplicación tiene muchas opciones de ayuda. Gracias a Knowunity, he mejorado en mates. Se la recomiendo a todo el mundo.
Elena
usuaria de Android
Vaya, estoy realmente sorprendida. Acabo de probar la app porque la he visto anunciada muchas veces y me he quedado absolutamente alucinada. Esta app es LA AYUDA que quieres para el insti y, sobre todo, ofrece muchísimas cosas, como ejercicios y hojas informativas, que a mí personalmente me han sido MUY útiles.
Ana
usuaria de iOS
Está app es muy buena, tiene apuntes que son de mucha ayuda y su IA es fantástica, te explica a la perfección y muy fácil de entender lo que necesites, te ayuda con los deberes, te hace esquemas... en definitiva es una muy buena opción!
Sophia
usuario de Android
Me encanta!!! Me resuelve todo con detalle y me da la explicación correcta. Tiene un montón de funciones, ami me ha ido genial!! Os la recomiendo!!!
Marta
usuaria de Android
La uso casi diariamente, sirve para todas las asignaturas. Yo, por ejemplo la utilizo más en inglés porque se me da bastante mal, ¡Todas las respuestas están correctas! Consta con personas reales que suben sus apuntes y IA para que puedas hacer los deberes muchísimo más fácil, la recomiendo.
Izan
usuario de iOS
¡La app es buenísima! Sólo tengo que introducir el tema en la barra de búsqueda y recibo la respuesta muy rápido. No tengo que ver 10 vídeos de YouTube para entender algo, así que me ahorro tiempo. ¡Muy recomendable!
Sara
usuaria de Android
En el instituto era muy malo en matemáticas, pero gracias a la app, ahora saco mejores notas. Os agradezco mucho que hayáis creado la aplicación.
Roberto
usuario de Android
Esto no es como Chatgpt, es MUCHISMO MEJOR, te hace unos resúmenes espectaculares y gracias a esta app pase de sacar 5-6 a sacar 8-9.
Julyana
usuaria de Android
Es la mejor aplicación del mundo, la uso para revisar los deberes a mi hijo.
Javier
usuario de Android
LOS QUIZ Y FLASHCARDS SON SÚPER ÚTILES Y ME ENCANTA Knowunity IA. ADEMÁS ES LITERALMENTE COMO CHATGPT PERO MÁS LISTO!! ME AYUDÓ TAMBIÉN CON MIS PROBLEMAS DE MÁSCARA!! Y CON MIS ASIGNATURAS DE VERDAD! OBVIO 😍😁😲🤑💗✨🎀😮
Erick
usuario de Android
Me me encanta esta app, todo lo que tiene es de calidad ya que antes de ser publicado es revisado por un equipo de profesionales. Me ha ido genial esta aplicación ya que gracias a ella puedo estudiar mucho mejor, sin tener que agobiarme porque mi profesor no ha hecho teoría o porque no entiendo su teoría. Le doy un 10 de 10!
Mar
usuaria de iOS
La app es muy fácil de usar y está muy bien diseñada. Hasta ahora he encontrado todo lo que estaba buscando y he podido aprender mucho de las presentaciones. Definitivamente utilizaré la aplicación para un examen de clase. Y, por supuesto, también me sirve mucho de inspiración.
Pablo
usuario de iOS
Esta app es realmente genial. Hay tantos apuntes de clase y ayuda [...]. Tengo problemas con matemáticas, por ejemplo, y la aplicación tiene muchas opciones de ayuda. Gracias a Knowunity, he mejorado en mates. Se la recomiendo a todo el mundo.
Elena
usuaria de Android
Vaya, estoy realmente sorprendida. Acabo de probar la app porque la he visto anunciada muchas veces y me he quedado absolutamente alucinada. Esta app es LA AYUDA que quieres para el insti y, sobre todo, ofrece muchísimas cosas, como ejercicios y hojas informativas, que a mí personalmente me han sido MUY útiles.
Ana
usuaria de iOS
Está app es muy buena, tiene apuntes que son de mucha ayuda y su IA es fantástica, te explica a la perfección y muy fácil de entender lo que necesites, te ayuda con los deberes, te hace esquemas... en definitiva es una muy buena opción!
Sophia
usuario de Android
Me encanta!!! Me resuelve todo con detalle y me da la explicación correcta. Tiene un montón de funciones, ami me ha ido genial!! Os la recomiendo!!!
Marta
usuaria de Android
La uso casi diariamente, sirve para todas las asignaturas. Yo, por ejemplo la utilizo más en inglés porque se me da bastante mal, ¡Todas las respuestas están correctas! Consta con personas reales que suben sus apuntes y IA para que puedas hacer los deberes muchísimo más fácil, la recomiendo.
Izan
usuario de iOS
¡La app es buenísima! Sólo tengo que introducir el tema en la barra de búsqueda y recibo la respuesta muy rápido. No tengo que ver 10 vídeos de YouTube para entender algo, así que me ahorro tiempo. ¡Muy recomendable!
Sara
usuaria de Android
En el instituto era muy malo en matemáticas, pero gracias a la app, ahora saco mejores notas. Os agradezco mucho que hayáis creado la aplicación.
Roberto
usuario de Android
Esto no es como Chatgpt, es MUCHISMO MEJOR, te hace unos resúmenes espectaculares y gracias a esta app pase de sacar 5-6 a sacar 8-9.
Julyana
usuaria de Android
Es la mejor aplicación del mundo, la uso para revisar los deberes a mi hijo.
Javier
usuario de Android
LOS QUIZ Y FLASHCARDS SON SÚPER ÚTILES Y ME ENCANTA Knowunity IA. ADEMÁS ES LITERALMENTE COMO CHATGPT PERO MÁS LISTO!! ME AYUDÓ TAMBIÉN CON MIS PROBLEMAS DE MÁSCARA!! Y CON MIS ASIGNATURAS DE VERDAD! OBVIO 😍😁😲🤑💗✨🎀😮
Erick
usuario de Android
Me me encanta esta app, todo lo que tiene es de calidad ya que antes de ser publicado es revisado por un equipo de profesionales. Me ha ido genial esta aplicación ya que gracias a ella puedo estudiar mucho mejor, sin tener que agobiarme porque mi profesor no ha hecho teoría o porque no entiendo su teoría. Le doy un 10 de 10!
Mar
usuaria de iOS
¿Te has preguntado alguna vez cómo las empresas logran tener éxito y no fracasar en el intento? La respuesta está en la planificación: el arte de anticiparse al futuro, reducir riesgos y convertir las amenazas en oportunidades. Es como... Mostrar más

Acceso a todos los documentos
Mejora tus notas
Únete a millones de estudiantes
Planificar no es adivinar el futuro, es prepararse para él. La planificación es el punto de partida de todo proceso administrativo exitoso, y dominarla te dará una ventaja competitiva enorme.
Imagínate que la planificación es como preparar un viaje épico. Necesitas saber quién eres, qué quieres conseguir y cómo vas a llegar ahí. Eso es exactamente lo que hace una empresa cuando convierte sus fortalezas en ventajas y sus amenazas en oportunidades.
Existen tres tipos principales de planificación empresarial: la estratégica (el gran plan maestro), la táctica o funcional (los planes específicos de cada departamento) y la operacional (las acciones del día a día). Como piezas de un puzzle, todas deben encajar perfectamente.
💡 Tip clave: La planificación responde a tres preguntas fundamentales: ¿qué queremos?, ¿quiénes somos? y ¿hacia dónde nos dirigimos?

Acceso a todos los documentos
Mejora tus notas
Únete a millones de estudiantes
Sin planificación, una empresa es como un barco sin rumbo en medio del océano. Las organizaciones que planifican correctamente tienen una ventaja brutal: optimizan recursos, reducen costos y aumentan su productividad de forma espectacular.
La planificación te permite establecer alternativas para hacer frente a cualquier imprevisto. Es como tener un plan B, C y D siempre listos. Reduce al mínimo las amenazas del entorno y convierte las debilidades en fortalezas reales.
Una de las ventajas más poderosas es que define el rumbo de la organización de tal forma que todos los esfuerzos y recursos se dirijan hacia el mismo objetivo. Además, establece la base perfecta para efectuar el control y medir si vas por buen camino.
Los tres tipos de planificación trabajan en diferentes niveles: el estratégico se maneja en altos niveles y es a mediano-largo plazo, el táctico se elabora en cada área funcional, y el operativo se diseña para las operaciones diarias.
💡 Recuerda: La planificación promueve la eficiencia y es la clave para que todos en la empresa remen hacia el mismo lado.

Acceso a todos los documentos
Mejora tus notas
Únete a millones de estudiantes
Crear un plan estratégico es como construir una casa: necesitas cimientos sólidos y una estructura bien definida. El plan estratégico se compone de ocho elementos fundamentales que trabajan juntos para crear el éxito empresarial.
La filosofía organizacional incluye los valores, prácticas y creencias que dan sentido a toda la empresa. La misión define la razón de ser (es permanente), mientras que la visión establece hacia dónde quieres llegar en el futuro.
Los objetivos estratégicos son resultados específicos, medibles y cuantificables que quieres alcanzar. Las políticas actúan como lineamientos generales para tomar decisiones, y las estrategias muestran cómo usar los recursos para lograr objetivos.
Finalmente, los programas detallan actividades, responsables y tiempos específicos, mientras que los presupuestos proyectan de forma cuantificada todos los recursos que necesitarás para cumplir tus objetivos.
💡 Dato importante: Todos estos elementos están interrelacionados y se apoyan mutuamente para crear un plan sólido y coherente.

Acceso a todos los documentos
Mejora tus notas
Únete a millones de estudiantes
La filosofía organizacional es como el ADN de una empresa: define su personalidad única y guía todas sus acciones. Es el conjunto de postulados, valores y compromisos que rigen la vida de la empresa y sus integrantes.
Para formularla correctamente, debes preguntarte: ¿Qué temas, valores y prioridades son importantes para el futuro de nuestra organización? La respuesta incluirá tres componentes clave.
El credo son las creencias que orientan la conducta de todos en la empresa. Los valores son principios que deben compartirse y practicarse por todos los miembros. El compromiso representa la responsabilidad de la empresa ante la sociedad.
Un ejemplo perfecto es Grupo Bimbo, que pone a la persona como principio fundamental y desarrolla valores como efectividad ("lograr que las cosas sucedan"), trabajo en equipo ("ágiles, activos, entusiastas") y confianza ("base sobre la que se construye todo").
💡 Clave del éxito: Los valores solo funcionan cuando se viven realmente en el día a día, no cuando solo están escritos en la pared.

Acceso a todos los documentos
Mejora tus notas
Únete a millones de estudiantes
La misión es tu razón de existir, la visión es tu destino soñado. Dominar estos conceptos te permitirá crear una dirección clara y poderosa para cualquier organización.
Para definir una misión efectiva, responde estas tres preguntas clave: ¿quiénes somos?, ¿a qué nos dedicamos? y ¿cuál es nuestro valor agregado? Una buena misión debe ser amplia pero específica, motivadora, permanente y congruente con lo que realmente haces.
La visión debe ser breve, fácil de captar y recordar, pero sobre todo inspiradora. Fija el rumbo, plantea retos, estimula la creatividad y coordina esfuerzos de toda la organización hacia un futuro común.
Ford Motor Company ejemplifica esto perfectamente. Su misión habla de ser líder mundial mejorando continuamente productos y servicios, mientras su visión es "una gran empresa que se preocupa por hacer nuestro mundo un mejor lugar donde vivir."
💡 Tip práctico: Una buena visión debe provocar emoción y hacer que la gente quiera ser parte de ese futuro.

Acceso a todos los documentos
Mejora tus notas
Únete a millones de estudiantes
Los objetivos sin estrategias son solo sueños; las estrategias sin objetivos son solo activismo. Necesitas ambos elementos trabajando juntos para crear resultados reales y medibles.
Los objetivos representan resultados específicos que esperas obtener. Deben cumplir tres características fundamentales: establecerse a un tiempo específico, determinarse cuantitativamente, y su redacción debe iniciar con un verbo en infinitivo. Por ejemplo: "Lograr una utilidad neta de 2 millones de euros durante los dos próximos años."
Las estrategias son cursos de acción que muestran cómo emplear medios y recursos para lograr objetivos. Plantean el "cómo" específico y cada objetivo debe tener sus estrategias correspondientes. Para el objetivo de incrementar ventas, podrías diseñar una campaña publicitaria integral.
Al diseñar estrategias, recuerda que cada decisión implica riesgo, deben basarse en datos y procesos lógicos, requieren participación directiva, y deben relacionarse coherentemente con misión, visión y objetivos empresariales.
💡 Regla de oro: Para cada objetivo que plantees, asegúrate de tener al menos una estrategia clara y específica para lograrlo.

Acceso a todos los documentos
Mejora tus notas
Únete a millones de estudiantes
Las políticas son como las reglas del juego: proporcionan flexibilidad pero mantienen el orden. A diferencia de las reglas rígidas, las políticas ofrecen lineamientos generales que facilitan la toma de decisiones cotidianas.
La diferencia clave entre política y regla es la flexibilidad. Una regla dice "los empleados de mostrador deben ser del sexo masculino" (rígida), mientras una política establece "los auxiliares serán mayores de 25 años" (flexible pero clara).
Para que una política sea realmente operante y efectiva, debe cumplir ciertos requisitos fundamentales. Establecerse por escrito con redacción clara y precisa, difundirse en todos los niveles donde se aplicará, y actualizarse periódicamente según cambien las circunstancias.
Las mejores políticas sirven de sustento a la filosofía, misión y visión organizacional, manteniendo siempre un equilibrio entre estructura y flexibilidad que permita adaptarse a situaciones específicas sin perder el rumbo.
💡 Consejo práctico: Una buena política debe ser lo suficientemente clara para guiar decisiones, pero lo suficientemente flexible para adaptarse a situaciones específicas.

Acceso a todos los documentos
Mejora tus notas
Únete a millones de estudiantes
Los programas y presupuestos son donde las ideas se vuelven realidad concreta. Aquí es donde transformas todas tus estrategias en acciones específicas con tiempos, responsables y recursos definidos.
Un programa establece la secuencia cronológica de actividades específicas necesarias para alcanzar objetivos. Debe interrelacionar actividades, asignar duración y recursos, y designar responsables claros. Las técnicas más utilizadas son PERT y CPM (Método de Ruta Crítica).
Los presupuestos determinan por anticipado, en términos cuantitativos, el origen y asignación de recursos para un periodo específico. Implican estimaciones de capital, costos, ingresos y productos requeridos para lograr objetivos empresariales.
Un sistema presupuestal completo incluye tres tipos: presupuestos de operación (ventas, producción, compras), presupuestos de capital (inversiones, maquinaria, edificios), y presupuesto financiero (balance, estados de resultados, flujo de caja).
💡 Punto clave: Los presupuestos deben basarse en pronósticos y datos históricos reales, no en estimaciones optimistas sin fundamento.

Acceso a todos los documentos
Mejora tus notas
Únete a millones de estudiantes
Tener las herramientas correctas puede marcar la diferencia entre el éxito y el fracaso de tu planificación. Las técnicas de administración se dividen en cuantitativas (métodos matemáticos y estadísticos) y cualitativas (criterio y experiencia).
El análisis FODA es una de las herramientas más poderosas para detectar fortalezas, oportunidades, debilidades y amenazas. Las fortalezas son puntos fuertes internos, las oportunidades son factores externos favorables, las debilidades son obstáculos internos, y las amenazas son factores externos negativos.
La finalidad del FODA es convertir debilidades en fortalezas y amenazas en oportunidades. Es como hacer un diagnóstico completo de tu empresa y su entorno para tomar mejores decisiones estratégicas.
La Gráfica de Gantt te permite visualizar actividades y responsables mediante barras que señalan fechas de inicio y terminación. Conforme avanza el proyecto, puedes comparar lo realizado con lo planeado usando diferentes colores.
💡 Estrategia ganadora: Combina técnicas cuantitativas y cualitativas para obtener una visión más completa y precisa de tu situación empresarial.

Acceso a todos los documentos
Mejora tus notas
Únete a millones de estudiantes
Cada área de la empresa requiere herramientas específicas para maximizar su efectividad. Conocer las técnicas adecuadas para cada función te convertirá en un planificador más versátil y efectivo.
En finanzas, predominan técnicas cuantitativas como estados financieros, presupuestos, razones financieras y análisis de punto de equilibrio. La naturaleza numérica de las finanzas hace que estas herramientas matemáticas sean indispensables.
Mercadotecnia combina ambos enfoques: técnicas cuantitativas como investigación de mercados y software especializado, junto con técnicas cualitativas como focus groups, mezcla de mercadotecnia y Sistema de Información de Mercadotecnia (SIM).
En producción destacan herramientas como programación lineal, justo a tiempo, ingeniería económica y las siete herramientas de Ishikawa. Para recursos humanos se utilizan evaluación de puestos, encuestas de clima laboral y análisis de puestos.
💡 Recomendación final: No te limites a una sola técnica; la combinación inteligente de múltiples herramientas te dará resultados superiores en tu planificación empresarial.
Nuestro compañero de IA está específicamente adaptado a las necesidades de los estudiantes. Basándonos en los millones de contenidos que tenemos en la plataforma, podemos dar a los estudiantes respuestas realmente significativas y relevantes. Pero no se trata solo de respuestas, el compañero también guía a los estudiantes a través de sus retos de aprendizaje diarios, con planes de aprendizaje personalizados, cuestionarios o contenidos en el chat y una personalización del 100% basada en las habilidades y el desarrollo de los estudiantes.
Puedes descargar la app en Google Play Store y Apple App Store.
Sí, tienes acceso gratuito a los contenidos de la aplicación y a nuestro compañero de IA. Para desbloquear determinadas funciones de la aplicación, puedes adquirir Knowunity Pro.
3
Herramientas Inteligentes NUEVO
Transforma estos apuntes en: ✓ 50+ Preguntas de Práctica ✓ Flashcards Interactivas ✓ Examen Completo de Práctica ✓ Esquemas de Ensayo
Este archivo contiene las definiciones de palabras, teoría explicada y práctica.
Contenido curricular completo de Economía de la Empresa para EVAU.
TEMA 1 ECONOMÍA
apuntes clase Economía de la empresa
El esquema lo subo a parte, pero mirad estos apuntes antes para entender el esquema
La función de producción
App Store
Google Play
La app es muy fácil de usar y está muy bien diseñada. Hasta ahora he encontrado todo lo que estaba buscando y he podido aprender mucho de las presentaciones. Definitivamente utilizaré la aplicación para un examen de clase. Y, por supuesto, también me sirve mucho de inspiración.
Pablo
usuario de iOS
Esta app es realmente genial. Hay tantos apuntes de clase y ayuda [...]. Tengo problemas con matemáticas, por ejemplo, y la aplicación tiene muchas opciones de ayuda. Gracias a Knowunity, he mejorado en mates. Se la recomiendo a todo el mundo.
Elena
usuaria de Android
Vaya, estoy realmente sorprendida. Acabo de probar la app porque la he visto anunciada muchas veces y me he quedado absolutamente alucinada. Esta app es LA AYUDA que quieres para el insti y, sobre todo, ofrece muchísimas cosas, como ejercicios y hojas informativas, que a mí personalmente me han sido MUY útiles.
Ana
usuaria de iOS
Está app es muy buena, tiene apuntes que son de mucha ayuda y su IA es fantástica, te explica a la perfección y muy fácil de entender lo que necesites, te ayuda con los deberes, te hace esquemas... en definitiva es una muy buena opción!
Sophia
usuario de Android
Me encanta!!! Me resuelve todo con detalle y me da la explicación correcta. Tiene un montón de funciones, ami me ha ido genial!! Os la recomiendo!!!
Marta
usuaria de Android
La uso casi diariamente, sirve para todas las asignaturas. Yo, por ejemplo la utilizo más en inglés porque se me da bastante mal, ¡Todas las respuestas están correctas! Consta con personas reales que suben sus apuntes y IA para que puedas hacer los deberes muchísimo más fácil, la recomiendo.
Izan
usuario de iOS
¡La app es buenísima! Sólo tengo que introducir el tema en la barra de búsqueda y recibo la respuesta muy rápido. No tengo que ver 10 vídeos de YouTube para entender algo, así que me ahorro tiempo. ¡Muy recomendable!
Sara
usuaria de Android
En el instituto era muy malo en matemáticas, pero gracias a la app, ahora saco mejores notas. Os agradezco mucho que hayáis creado la aplicación.
Roberto
usuario de Android
Esto no es como Chatgpt, es MUCHISMO MEJOR, te hace unos resúmenes espectaculares y gracias a esta app pase de sacar 5-6 a sacar 8-9.
Julyana
usuaria de Android
Es la mejor aplicación del mundo, la uso para revisar los deberes a mi hijo.
Javier
usuario de Android
LOS QUIZ Y FLASHCARDS SON SÚPER ÚTILES Y ME ENCANTA Knowunity IA. ADEMÁS ES LITERALMENTE COMO CHATGPT PERO MÁS LISTO!! ME AYUDÓ TAMBIÉN CON MIS PROBLEMAS DE MÁSCARA!! Y CON MIS ASIGNATURAS DE VERDAD! OBVIO 😍😁😲🤑💗✨🎀😮
Erick
usuario de Android
Me me encanta esta app, todo lo que tiene es de calidad ya que antes de ser publicado es revisado por un equipo de profesionales. Me ha ido genial esta aplicación ya que gracias a ella puedo estudiar mucho mejor, sin tener que agobiarme porque mi profesor no ha hecho teoría o porque no entiendo su teoría. Le doy un 10 de 10!
Mar
usuaria de iOS
La app es muy fácil de usar y está muy bien diseñada. Hasta ahora he encontrado todo lo que estaba buscando y he podido aprender mucho de las presentaciones. Definitivamente utilizaré la aplicación para un examen de clase. Y, por supuesto, también me sirve mucho de inspiración.
Pablo
usuario de iOS
Esta app es realmente genial. Hay tantos apuntes de clase y ayuda [...]. Tengo problemas con matemáticas, por ejemplo, y la aplicación tiene muchas opciones de ayuda. Gracias a Knowunity, he mejorado en mates. Se la recomiendo a todo el mundo.
Elena
usuaria de Android
Vaya, estoy realmente sorprendida. Acabo de probar la app porque la he visto anunciada muchas veces y me he quedado absolutamente alucinada. Esta app es LA AYUDA que quieres para el insti y, sobre todo, ofrece muchísimas cosas, como ejercicios y hojas informativas, que a mí personalmente me han sido MUY útiles.
Ana
usuaria de iOS
Está app es muy buena, tiene apuntes que son de mucha ayuda y su IA es fantástica, te explica a la perfección y muy fácil de entender lo que necesites, te ayuda con los deberes, te hace esquemas... en definitiva es una muy buena opción!
Sophia
usuario de Android
Me encanta!!! Me resuelve todo con detalle y me da la explicación correcta. Tiene un montón de funciones, ami me ha ido genial!! Os la recomiendo!!!
Marta
usuaria de Android
La uso casi diariamente, sirve para todas las asignaturas. Yo, por ejemplo la utilizo más en inglés porque se me da bastante mal, ¡Todas las respuestas están correctas! Consta con personas reales que suben sus apuntes y IA para que puedas hacer los deberes muchísimo más fácil, la recomiendo.
Izan
usuario de iOS
¡La app es buenísima! Sólo tengo que introducir el tema en la barra de búsqueda y recibo la respuesta muy rápido. No tengo que ver 10 vídeos de YouTube para entender algo, así que me ahorro tiempo. ¡Muy recomendable!
Sara
usuaria de Android
En el instituto era muy malo en matemáticas, pero gracias a la app, ahora saco mejores notas. Os agradezco mucho que hayáis creado la aplicación.
Roberto
usuario de Android
Esto no es como Chatgpt, es MUCHISMO MEJOR, te hace unos resúmenes espectaculares y gracias a esta app pase de sacar 5-6 a sacar 8-9.
Julyana
usuaria de Android
Es la mejor aplicación del mundo, la uso para revisar los deberes a mi hijo.
Javier
usuario de Android
LOS QUIZ Y FLASHCARDS SON SÚPER ÚTILES Y ME ENCANTA Knowunity IA. ADEMÁS ES LITERALMENTE COMO CHATGPT PERO MÁS LISTO!! ME AYUDÓ TAMBIÉN CON MIS PROBLEMAS DE MÁSCARA!! Y CON MIS ASIGNATURAS DE VERDAD! OBVIO 😍😁😲🤑💗✨🎀😮
Erick
usuario de Android
Me me encanta esta app, todo lo que tiene es de calidad ya que antes de ser publicado es revisado por un equipo de profesionales. Me ha ido genial esta aplicación ya que gracias a ella puedo estudiar mucho mejor, sin tener que agobiarme porque mi profesor no ha hecho teoría o porque no entiendo su teoría. Le doy un 10 de 10!
Mar
usuaria de iOS