¿Te has preguntado alguna vez cómo se crean todos los... Mostrar más
Inscríbete para ver los apuntes¡Es gratis!
Acceso a todos los documentos
Mejora tus notas
Únete a millones de estudiantes
Knowunity AI
Asignaturas
Triangle Congruence and Similarity Theorems
Triangle Properties and Classification
Linear Equations and Graphs
Geometric Angle Relationships
Trigonometric Functions and Identities
Equation Solving Techniques
Circle Geometry Fundamentals
Division Operations and Methods
Basic Differentiation Rules
Exponent and Logarithm Properties
Mostrar todos los temas
Human Organ Systems
Reproductive Cell Cycles
Biological Sciences Subdisciplines
Cellular Energy Metabolism
Autotrophic Energy Processes
Inheritance Patterns and Principles
Biomolecular Structure and Organization
Cell Cycle and Division Mechanics
Cellular Organization and Development
Biological Structural Organization
Mostrar todos los temas
Chemical Sciences and Applications
Atomic Structure and Composition
Molecular Electron Structure Representation
Atomic Electron Behavior
Matter Properties and Water
Mole Concept and Calculations
Gas Laws and Behavior
Periodic Table Organization
Chemical Thermodynamics Fundamentals
Chemical Bond Types and Properties
Mostrar todos los temas
European Renaissance and Enlightenment
European Cultural Movements 800-1920
American Revolution Era 1763-1797
American Civil War 1861-1865
Global Imperial Systems
Mongol and Chinese Dynasties
U.S. Presidents and World Leaders
Historical Sources and Documentation
World Wars Era and Impact
World Religious Systems
Mostrar todos los temas
Classic and Contemporary Novels
Literary Character Analysis
Rhetorical Theory and Practice
Classic Literary Narratives
Reading Analysis and Interpretation
Narrative Structure and Techniques
English Language Components
Influential English-Language Authors
Basic Sentence Structure
Narrative Voice and Perspective
Mostrar todos los temas
688
•
Actualizado Apr 16, 2026
•
Liam Manzanera
@wil.liam
¿Te has preguntado alguna vez cómo se crean todos los... Mostrar más











La tecnología está literalmente en todas partes de tu vida cotidiana. Es mucho más que ordenadores y móviles: incluye desde la ropa que llevas hasta los edificios donde vives.
La tecnología es un conjunto de conocimientos y técnicas que nos sirven para crear objetos que satisfacen nuestras necesidades y resuelven nuestros problemas. Básicamente, es la forma que tenemos de hacer nuestra vida más fácil y mejor.
Un objeto tecnológico es cualquier cosa artificial que el ser humano ha fabricado para cubrir una necesidad. Tu mochila, tu bici, incluso tu cepillo de dientes son objetos tecnológicos que alguien diseñó pensando en resolver un problema específico.
💡 Recuerda: Todo objeto tecnológico nace de una necesidad humana. ¡Tú también puedes crear soluciones!

Crear un objeto tecnológico no es cosa de suerte - requiere planificación y conocimiento de varios elementos clave que trabajarás durante el curso.
Los conocimientos físicos y científicos son tu base. También necesitas saber dibujo técnico para comunicar tus ideas - porque es imposible explicar diseños complejos solo con palabras.
Conocer los materiales (madera, plástico, metal) y sus propiedades te ayuda a elegir el más adecuado para tu proyecto. Las técnicas de fabricación te enseñan qué herramientas usar y cómo transformar esos materiales.
No puedes olvidar los factores económicos - necesitas un presupuesto realista - y el impacto medioambiental de tu creación. La informática será tu gran aliada para buscar información, hacer planos en 3D y documentar todo tu trabajo.
💡 Ten en cuenta: Un buen proyecto tecnológico equilibra funcionalidad, coste y respeto al medio ambiente.

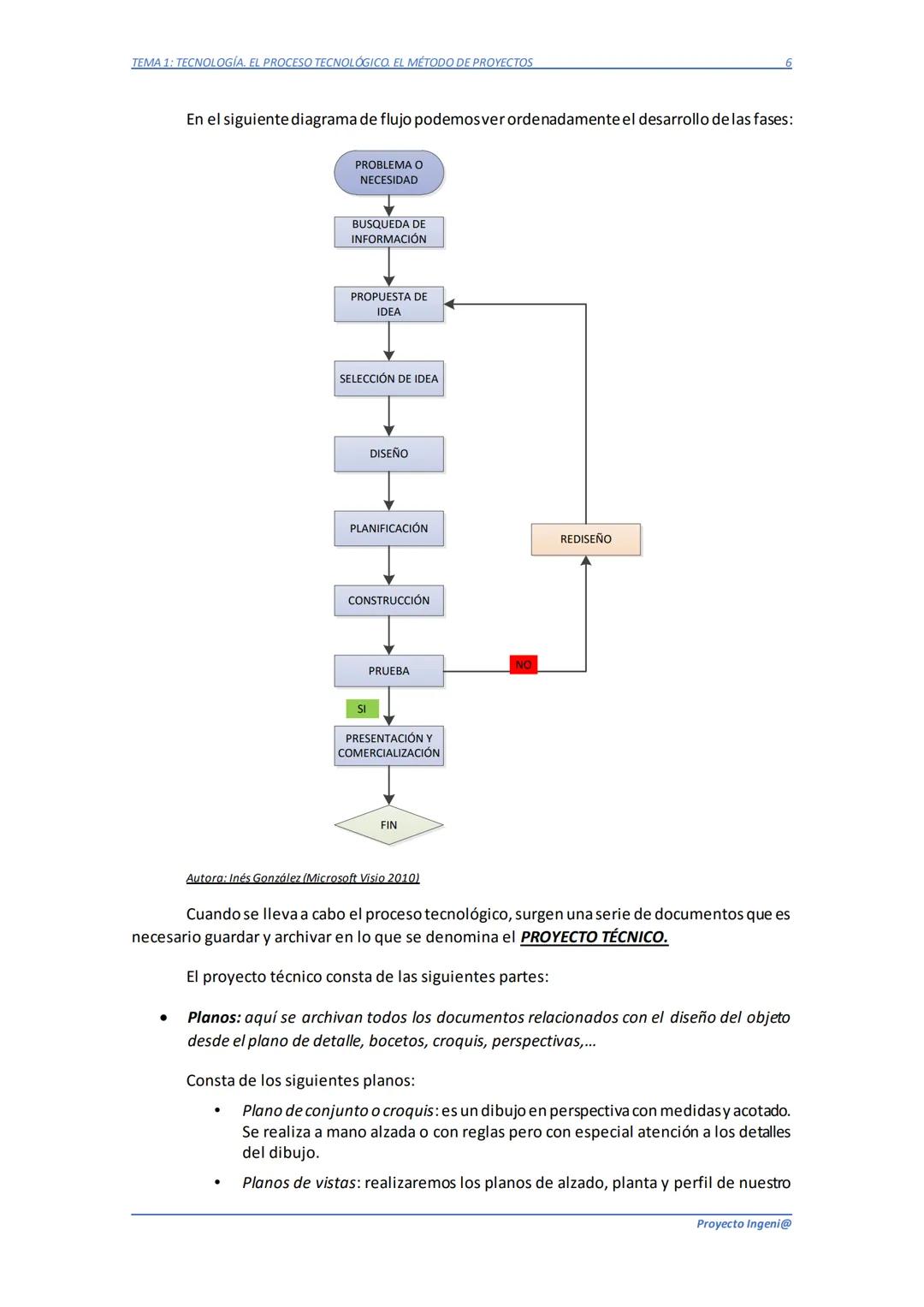
El proceso tecnológico es tu hoja de ruta desde que detectas un problema hasta que tienes en tus manos el objeto que lo resuelve. Es un método ordenado que usan desde estudiantes hasta ingenieros profesionales.
Todo empieza con la necesidad - identificar claramente qué problema quieres resolver. Luego viene la búsqueda de información: a veces tu imaginación basta, pero otras necesitas investigar, preguntar y observar objetos similares.
En la propuesta de ideas haces una lluvia de ideas sin limitarte. La selección de idea es donde eliges la mejor opción - puedes usar una tabla de puntuación valorando coste, dificultad y estética.
El diseño es la fase más creativa. Aquí defines exactamente cómo será tu objeto, haciendo bocetos, croquis y planos detallados con todas las medidas necesarias.
💡 Truco: No te enamores de tu primera idea. Las mejores soluciones suelen aparecer después de evaluar varias opciones.

La planificación es donde organizas todo el trabajo antes de tocar una sola herramienta. Aquí defines qué hacer, quién lo hace, cómo y cuándo - para que el trabajo en equipo sea eficiente y no perdáis tiempo.
La hoja de procesos es tu documento clave. Incluye cada pieza que necesitas hacer, qué materiales y herramientas usar, las operaciones paso a paso, quién se encarga de cada tarea y cuánto tiempo necesitarás.
Esta organización no es solo para parecer profesional - realmente maximiza el tiempo de trabajo de cada miembro del grupo y minimiza el tiempo total del proyecto. Cuando todos sabéis exactamente qué hacer, todo fluye mejor.
En esta fase también elaboras el presupuesto. Calculas los costes de todos los materiales para saber si tu proyecto es viable económicamente. Incluyes cantidad, precio unitario y precio total, más el IVA correspondiente.
💡 Organízate: Una buena planificación ahorra horas de trabajo y evita errores costosos.

La construcción es cuando por fin das vida a tu diseño. Sigues tu plan de actuación al pie de la letra y respetas siempre las normas de seguridad - no hay proyecto que merezca un accidente.
En la fase de pruebas evalúas si tu objeto realmente resuelve el problema inicial. Compruebas apariencia, funcionamiento, materiales y mantenimiento. Si algo no va bien, no te desanimes - forma parte del proceso.
Si las pruebas son positivas, pasas a la presentación y comercialización - donde muestras tus resultados al resto de la clase. Si no funcionó como esperabas, vuelves al rediseño para mejorarlo.
El proyecto técnico recopila todos los documentos generados: planos (conjunto, vistas, despiece), memoria (expositiva, descriptiva, de materiales), planificación y presupuesto. Es tu dossier profesional completo.
💡 Actitud positiva: Si tu primer intento no funciona perfecto, estás aprendiendo como un ingeniero de verdad.

El proceso tecnológico sigue un diagrama de flujo claro que puedes aplicar a cualquier proyecto. Empieza con el problema, pasa por todas las fases de desarrollo y, tras las pruebas, te lleva al éxito o te devuelve al rediseño.
La documentación del proyecto se organiza en secciones específicas. Los planos incluyen el croquis de conjunto (perspectiva con medidas), planos de vistas (alzado, planta, perfil) y plano de despiece (cada pieza por separado con sus medidas).
La memoria tiene tres partes: expositiva (por qué construyes esto, opciones que descartaste), descriptiva (medidas, forma, color, funcionamiento) y de materiales (qué materiales usas y por qué, con vocabulario técnico).
Este sistema de documentación no es solo para clase - es exactamente lo que usan arquitectos e ingenieros en proyectos reales. Estás aprendiendo a trabajar como un profesional.
💡 Profesionalízate: Una buena documentación demuestra que dominas todo el proceso, no solo la construcción.

El presupuesto es fundamental para saber si tu proyecto es viable económicamente. No basta con tener una buena idea - tiene que ser realizable con los recursos disponibles.
Para calcularlo necesitas una tabla con número de orden, cantidad de cada material, descripción del material, precio unitario y coste total. El coste total sale de multiplicar cantidad por precio unitario de cada material.
El coste final incluye la suma de todos los materiales sin IVA, luego añades el 21% de IVA para obtener el precio de venta al público. En proyectos profesionales también se incluye el coste de mano de obra.
Agrupa todos los materiales del mismo tipo para simplificar el cálculo. Si usas varios trozos de madera del mismo tipo, los pones juntos en una sola línea con la cantidad total necesaria.
💡 Sé realista: Un presupuesto bien hecho te evita sorpresas desagradables a mitad del proyecto.

El aula-taller está diseñada específicamente para que puedas desarrollar todos tus proyectos de forma eficiente. Tiene zonas diferenciadas: aula para análisis y discusión, taller para trabajo manual, almacén de materiales y espacio para guardar proyectos.
La organización del grupo es clave para el éxito. Cada miembro tiene un rol específico: coordinador (asigna tareas y representa al grupo), secretario (documenta todo), encargado de material y encargado de herramientas.
También necesitas un encargado de seguridad (vela por el cumplimiento de normas) y un encargado de limpieza (mantiene el espacio ordenado). Esta distribución evita que dos personas hagan lo mismo y maximiza la eficiencia.
Cuando todos sabéis exactamente cuál es vuestra responsabilidad, el trabajo fluye mucho mejor y los resultados son más profesionales. Además, aprendéis a trabajar en equipo como en cualquier empresa.
💡 Trabajo en equipo: Un grupo bien organizado consigue mejores resultados que individuos brillantes trabajando sin coordinación.

La seguridad en el taller no es opcional - es fundamental para proteger tu salud y la de tus compañeros. Las normas existen por experiencias reales de accidentes que se pueden evitar.
Normas de higiene básicas: mantén las manos limpias y secas, recógete el pelo largo, avisa inmediatamente de cualquier incidente y mantén siempre tu mesa de trabajo limpia y ordenada.
Normas de seguridad generales: evita pulseras, anillos, mangas anchas o collares que puedan engancharse. Consulta cualquier duda con el profesor y cuida las herramientas como si fueran tuyas.
Con las herramientas: conoce su uso correcto antes de usarlas, utiliza siempre la herramienta adecuada para cada tarea y comprueba que estén en perfecto estado. Durante el trabajo: ten siempre una tarea específica, trabaja en buenas condiciones físicas y usa los elementos de protección necesarios.
💡 Prioridad absoluta: Ningún proyecto merece un accidente. La seguridad siempre va primero.

La señalización de seguridad usa códigos de colores y formas universales para comunicar información vital de forma rápida y clara. Conocer estos símbolos puede salvarte de accidentes.
Las señales de obligación son circulares con fondo azul y figuras blancas. Te indican qué protecciones debes usar obligatoriamente: protección para ojos, pies, cabeza, oídos, vías respiratorias, manos, cuerpo o contra caídas.
Existen también señales de peligro (amarillas, triangulares), señales de prohibición (rojas, circulares con barra diagonal) y señales de auxilio (verdes, rectangulares o cuadradas) que indican salidas de emergencia o equipos de primeros auxilios.
Esta señalización no es solo para el instituto - la encontrarás en cualquier lugar de trabajo, desde oficinas hasta fábricas. Aprender a interpretarla correctamente es una competencia profesional valiosa.
💡 Lenguaje universal: La señalización de seguridad es igual en todo el mundo. Una vez la aprendes, te sirve para siempre.
Nuestro compañero de IA está específicamente adaptado a las necesidades de los estudiantes. Basándonos en los millones de contenidos que tenemos en la plataforma, podemos dar a los estudiantes respuestas realmente significativas y relevantes. Pero no se trata solo de respuestas, el compañero también guía a los estudiantes a través de sus retos de aprendizaje diarios, con planes de aprendizaje personalizados, cuestionarios o contenidos en el chat y una personalización del 100% basada en las habilidades y el desarrollo de los estudiantes.
Puedes descargar la app en Google Play Store y Apple App Store.
Sí, tienes acceso gratuito a los contenidos de la aplicación y a nuestro compañero de IA. Para desbloquear determinadas funciones de la aplicación, puedes adquirir Knowunity Pro.
App Store
Google Play
La app es muy fácil de usar y está muy bien diseñada. Hasta ahora he encontrado todo lo que estaba buscando y he podido aprender mucho de las presentaciones. Definitivamente utilizaré la aplicación para un examen de clase. Y, por supuesto, también me sirve mucho de inspiración.
Pablo
usuario de iOS
Esta app es realmente genial. Hay tantos apuntes de clase y ayuda [...]. Tengo problemas con matemáticas, por ejemplo, y la aplicación tiene muchas opciones de ayuda. Gracias a Knowunity, he mejorado en mates. Se la recomiendo a todo el mundo.
Elena
usuaria de Android
Vaya, estoy realmente sorprendida. Acabo de probar la app porque la he visto anunciada muchas veces y me he quedado absolutamente alucinada. Esta app es LA AYUDA que quieres para el insti y, sobre todo, ofrece muchísimas cosas, como ejercicios y hojas informativas, que a mí personalmente me han sido MUY útiles.
Ana
usuaria de iOS
Está app es muy buena, tiene apuntes que son de mucha ayuda y su IA es fantástica, te explica a la perfección y muy fácil de entender lo que necesites, te ayuda con los deberes, te hace esquemas... en definitiva es una muy buena opción!
Sophia
usuario de Android
Me encanta!!! Me resuelve todo con detalle y me da la explicación correcta. Tiene un montón de funciones, ami me ha ido genial!! Os la recomiendo!!!
Marta
usuaria de Android
La uso casi diariamente, sirve para todas las asignaturas. Yo, por ejemplo la utilizo más en inglés porque se me da bastante mal, ¡Todas las respuestas están correctas! Consta con personas reales que suben sus apuntes y IA para que puedas hacer los deberes muchísimo más fácil, la recomiendo.
Izan
usuario de iOS
¡La app es buenísima! Sólo tengo que introducir el tema en la barra de búsqueda y recibo la respuesta muy rápido. No tengo que ver 10 vídeos de YouTube para entender algo, así que me ahorro tiempo. ¡Muy recomendable!
Sara
usuaria de Android
En el instituto era muy malo en matemáticas, pero gracias a la app, ahora saco mejores notas. Os agradezco mucho que hayáis creado la aplicación.
Roberto
usuario de Android
Esto no es como Chatgpt, es MUCHISMO MEJOR, te hace unos resúmenes espectaculares y gracias a esta app pase de sacar 5-6 a sacar 8-9.
Julyana
usuaria de Android
Es la mejor aplicación del mundo, la uso para revisar los deberes a mi hijo.
Javier
usuario de Android
LOS QUIZ Y FLASHCARDS SON SÚPER ÚTILES Y ME ENCANTA Knowunity IA. ADEMÁS ES LITERALMENTE COMO CHATGPT PERO MÁS LISTO!! ME AYUDÓ TAMBIÉN CON MIS PROBLEMAS DE MÁSCARA!! Y CON MIS ASIGNATURAS DE VERDAD! OBVIO 😍😁😲🤑💗✨🎀😮
Erick
usuario de Android
Me me encanta esta app, todo lo que tiene es de calidad ya que antes de ser publicado es revisado por un equipo de profesionales. Me ha ido genial esta aplicación ya que gracias a ella puedo estudiar mucho mejor, sin tener que agobiarme porque mi profesor no ha hecho teoría o porque no entiendo su teoría. Le doy un 10 de 10!
Mar
usuaria de iOS
La app es muy fácil de usar y está muy bien diseñada. Hasta ahora he encontrado todo lo que estaba buscando y he podido aprender mucho de las presentaciones. Definitivamente utilizaré la aplicación para un examen de clase. Y, por supuesto, también me sirve mucho de inspiración.
Pablo
usuario de iOS
Esta app es realmente genial. Hay tantos apuntes de clase y ayuda [...]. Tengo problemas con matemáticas, por ejemplo, y la aplicación tiene muchas opciones de ayuda. Gracias a Knowunity, he mejorado en mates. Se la recomiendo a todo el mundo.
Elena
usuaria de Android
Vaya, estoy realmente sorprendida. Acabo de probar la app porque la he visto anunciada muchas veces y me he quedado absolutamente alucinada. Esta app es LA AYUDA que quieres para el insti y, sobre todo, ofrece muchísimas cosas, como ejercicios y hojas informativas, que a mí personalmente me han sido MUY útiles.
Ana
usuaria de iOS
Está app es muy buena, tiene apuntes que son de mucha ayuda y su IA es fantástica, te explica a la perfección y muy fácil de entender lo que necesites, te ayuda con los deberes, te hace esquemas... en definitiva es una muy buena opción!
Sophia
usuario de Android
Me encanta!!! Me resuelve todo con detalle y me da la explicación correcta. Tiene un montón de funciones, ami me ha ido genial!! Os la recomiendo!!!
Marta
usuaria de Android
La uso casi diariamente, sirve para todas las asignaturas. Yo, por ejemplo la utilizo más en inglés porque se me da bastante mal, ¡Todas las respuestas están correctas! Consta con personas reales que suben sus apuntes y IA para que puedas hacer los deberes muchísimo más fácil, la recomiendo.
Izan
usuario de iOS
¡La app es buenísima! Sólo tengo que introducir el tema en la barra de búsqueda y recibo la respuesta muy rápido. No tengo que ver 10 vídeos de YouTube para entender algo, así que me ahorro tiempo. ¡Muy recomendable!
Sara
usuaria de Android
En el instituto era muy malo en matemáticas, pero gracias a la app, ahora saco mejores notas. Os agradezco mucho que hayáis creado la aplicación.
Roberto
usuario de Android
Esto no es como Chatgpt, es MUCHISMO MEJOR, te hace unos resúmenes espectaculares y gracias a esta app pase de sacar 5-6 a sacar 8-9.
Julyana
usuaria de Android
Es la mejor aplicación del mundo, la uso para revisar los deberes a mi hijo.
Javier
usuario de Android
LOS QUIZ Y FLASHCARDS SON SÚPER ÚTILES Y ME ENCANTA Knowunity IA. ADEMÁS ES LITERALMENTE COMO CHATGPT PERO MÁS LISTO!! ME AYUDÓ TAMBIÉN CON MIS PROBLEMAS DE MÁSCARA!! Y CON MIS ASIGNATURAS DE VERDAD! OBVIO 😍😁😲🤑💗✨🎀😮
Erick
usuario de Android
Me me encanta esta app, todo lo que tiene es de calidad ya que antes de ser publicado es revisado por un equipo de profesionales. Me ha ido genial esta aplicación ya que gracias a ella puedo estudiar mucho mejor, sin tener que agobiarme porque mi profesor no ha hecho teoría o porque no entiendo su teoría. Le doy un 10 de 10!
Mar
usuaria de iOS
Liam Manzanera
@wil.liam
¿Te has preguntado alguna vez cómo se crean todos los objetos que usas cada día? Desde tu móvil hasta la silla donde te sientas, todo es resultado de la tecnología. En este tema vas a descubrir qué es la tecnología,... Mostrar más

Acceso a todos los documentos
Mejora tus notas
Únete a millones de estudiantes
La tecnología está literalmente en todas partes de tu vida cotidiana. Es mucho más que ordenadores y móviles: incluye desde la ropa que llevas hasta los edificios donde vives.
La tecnología es un conjunto de conocimientos y técnicas que nos sirven para crear objetos que satisfacen nuestras necesidades y resuelven nuestros problemas. Básicamente, es la forma que tenemos de hacer nuestra vida más fácil y mejor.
Un objeto tecnológico es cualquier cosa artificial que el ser humano ha fabricado para cubrir una necesidad. Tu mochila, tu bici, incluso tu cepillo de dientes son objetos tecnológicos que alguien diseñó pensando en resolver un problema específico.
💡 Recuerda: Todo objeto tecnológico nace de una necesidad humana. ¡Tú también puedes crear soluciones!

Acceso a todos los documentos
Mejora tus notas
Únete a millones de estudiantes
Crear un objeto tecnológico no es cosa de suerte - requiere planificación y conocimiento de varios elementos clave que trabajarás durante el curso.
Los conocimientos físicos y científicos son tu base. También necesitas saber dibujo técnico para comunicar tus ideas - porque es imposible explicar diseños complejos solo con palabras.
Conocer los materiales (madera, plástico, metal) y sus propiedades te ayuda a elegir el más adecuado para tu proyecto. Las técnicas de fabricación te enseñan qué herramientas usar y cómo transformar esos materiales.
No puedes olvidar los factores económicos - necesitas un presupuesto realista - y el impacto medioambiental de tu creación. La informática será tu gran aliada para buscar información, hacer planos en 3D y documentar todo tu trabajo.
💡 Ten en cuenta: Un buen proyecto tecnológico equilibra funcionalidad, coste y respeto al medio ambiente.

Acceso a todos los documentos
Mejora tus notas
Únete a millones de estudiantes
El proceso tecnológico es tu hoja de ruta desde que detectas un problema hasta que tienes en tus manos el objeto que lo resuelve. Es un método ordenado que usan desde estudiantes hasta ingenieros profesionales.
Todo empieza con la necesidad - identificar claramente qué problema quieres resolver. Luego viene la búsqueda de información: a veces tu imaginación basta, pero otras necesitas investigar, preguntar y observar objetos similares.
En la propuesta de ideas haces una lluvia de ideas sin limitarte. La selección de idea es donde eliges la mejor opción - puedes usar una tabla de puntuación valorando coste, dificultad y estética.
El diseño es la fase más creativa. Aquí defines exactamente cómo será tu objeto, haciendo bocetos, croquis y planos detallados con todas las medidas necesarias.
💡 Truco: No te enamores de tu primera idea. Las mejores soluciones suelen aparecer después de evaluar varias opciones.

Acceso a todos los documentos
Mejora tus notas
Únete a millones de estudiantes
La planificación es donde organizas todo el trabajo antes de tocar una sola herramienta. Aquí defines qué hacer, quién lo hace, cómo y cuándo - para que el trabajo en equipo sea eficiente y no perdáis tiempo.
La hoja de procesos es tu documento clave. Incluye cada pieza que necesitas hacer, qué materiales y herramientas usar, las operaciones paso a paso, quién se encarga de cada tarea y cuánto tiempo necesitarás.
Esta organización no es solo para parecer profesional - realmente maximiza el tiempo de trabajo de cada miembro del grupo y minimiza el tiempo total del proyecto. Cuando todos sabéis exactamente qué hacer, todo fluye mejor.
En esta fase también elaboras el presupuesto. Calculas los costes de todos los materiales para saber si tu proyecto es viable económicamente. Incluyes cantidad, precio unitario y precio total, más el IVA correspondiente.
💡 Organízate: Una buena planificación ahorra horas de trabajo y evita errores costosos.

Acceso a todos los documentos
Mejora tus notas
Únete a millones de estudiantes
La construcción es cuando por fin das vida a tu diseño. Sigues tu plan de actuación al pie de la letra y respetas siempre las normas de seguridad - no hay proyecto que merezca un accidente.
En la fase de pruebas evalúas si tu objeto realmente resuelve el problema inicial. Compruebas apariencia, funcionamiento, materiales y mantenimiento. Si algo no va bien, no te desanimes - forma parte del proceso.
Si las pruebas son positivas, pasas a la presentación y comercialización - donde muestras tus resultados al resto de la clase. Si no funcionó como esperabas, vuelves al rediseño para mejorarlo.
El proyecto técnico recopila todos los documentos generados: planos (conjunto, vistas, despiece), memoria (expositiva, descriptiva, de materiales), planificación y presupuesto. Es tu dossier profesional completo.
💡 Actitud positiva: Si tu primer intento no funciona perfecto, estás aprendiendo como un ingeniero de verdad.

Acceso a todos los documentos
Mejora tus notas
Únete a millones de estudiantes
El proceso tecnológico sigue un diagrama de flujo claro que puedes aplicar a cualquier proyecto. Empieza con el problema, pasa por todas las fases de desarrollo y, tras las pruebas, te lleva al éxito o te devuelve al rediseño.
La documentación del proyecto se organiza en secciones específicas. Los planos incluyen el croquis de conjunto (perspectiva con medidas), planos de vistas (alzado, planta, perfil) y plano de despiece (cada pieza por separado con sus medidas).
La memoria tiene tres partes: expositiva (por qué construyes esto, opciones que descartaste), descriptiva (medidas, forma, color, funcionamiento) y de materiales (qué materiales usas y por qué, con vocabulario técnico).
Este sistema de documentación no es solo para clase - es exactamente lo que usan arquitectos e ingenieros en proyectos reales. Estás aprendiendo a trabajar como un profesional.
💡 Profesionalízate: Una buena documentación demuestra que dominas todo el proceso, no solo la construcción.

Acceso a todos los documentos
Mejora tus notas
Únete a millones de estudiantes
El presupuesto es fundamental para saber si tu proyecto es viable económicamente. No basta con tener una buena idea - tiene que ser realizable con los recursos disponibles.
Para calcularlo necesitas una tabla con número de orden, cantidad de cada material, descripción del material, precio unitario y coste total. El coste total sale de multiplicar cantidad por precio unitario de cada material.
El coste final incluye la suma de todos los materiales sin IVA, luego añades el 21% de IVA para obtener el precio de venta al público. En proyectos profesionales también se incluye el coste de mano de obra.
Agrupa todos los materiales del mismo tipo para simplificar el cálculo. Si usas varios trozos de madera del mismo tipo, los pones juntos en una sola línea con la cantidad total necesaria.
💡 Sé realista: Un presupuesto bien hecho te evita sorpresas desagradables a mitad del proyecto.

Acceso a todos los documentos
Mejora tus notas
Únete a millones de estudiantes
El aula-taller está diseñada específicamente para que puedas desarrollar todos tus proyectos de forma eficiente. Tiene zonas diferenciadas: aula para análisis y discusión, taller para trabajo manual, almacén de materiales y espacio para guardar proyectos.
La organización del grupo es clave para el éxito. Cada miembro tiene un rol específico: coordinador (asigna tareas y representa al grupo), secretario (documenta todo), encargado de material y encargado de herramientas.
También necesitas un encargado de seguridad (vela por el cumplimiento de normas) y un encargado de limpieza (mantiene el espacio ordenado). Esta distribución evita que dos personas hagan lo mismo y maximiza la eficiencia.
Cuando todos sabéis exactamente cuál es vuestra responsabilidad, el trabajo fluye mucho mejor y los resultados son más profesionales. Además, aprendéis a trabajar en equipo como en cualquier empresa.
💡 Trabajo en equipo: Un grupo bien organizado consigue mejores resultados que individuos brillantes trabajando sin coordinación.

Acceso a todos los documentos
Mejora tus notas
Únete a millones de estudiantes
La seguridad en el taller no es opcional - es fundamental para proteger tu salud y la de tus compañeros. Las normas existen por experiencias reales de accidentes que se pueden evitar.
Normas de higiene básicas: mantén las manos limpias y secas, recógete el pelo largo, avisa inmediatamente de cualquier incidente y mantén siempre tu mesa de trabajo limpia y ordenada.
Normas de seguridad generales: evita pulseras, anillos, mangas anchas o collares que puedan engancharse. Consulta cualquier duda con el profesor y cuida las herramientas como si fueran tuyas.
Con las herramientas: conoce su uso correcto antes de usarlas, utiliza siempre la herramienta adecuada para cada tarea y comprueba que estén en perfecto estado. Durante el trabajo: ten siempre una tarea específica, trabaja en buenas condiciones físicas y usa los elementos de protección necesarios.
💡 Prioridad absoluta: Ningún proyecto merece un accidente. La seguridad siempre va primero.

Acceso a todos los documentos
Mejora tus notas
Únete a millones de estudiantes
La señalización de seguridad usa códigos de colores y formas universales para comunicar información vital de forma rápida y clara. Conocer estos símbolos puede salvarte de accidentes.
Las señales de obligación son circulares con fondo azul y figuras blancas. Te indican qué protecciones debes usar obligatoriamente: protección para ojos, pies, cabeza, oídos, vías respiratorias, manos, cuerpo o contra caídas.
Existen también señales de peligro (amarillas, triangulares), señales de prohibición (rojas, circulares con barra diagonal) y señales de auxilio (verdes, rectangulares o cuadradas) que indican salidas de emergencia o equipos de primeros auxilios.
Esta señalización no es solo para el instituto - la encontrarás en cualquier lugar de trabajo, desde oficinas hasta fábricas. Aprender a interpretarla correctamente es una competencia profesional valiosa.
💡 Lenguaje universal: La señalización de seguridad es igual en todo el mundo. Una vez la aprendes, te sirve para siempre.
Nuestro compañero de IA está específicamente adaptado a las necesidades de los estudiantes. Basándonos en los millones de contenidos que tenemos en la plataforma, podemos dar a los estudiantes respuestas realmente significativas y relevantes. Pero no se trata solo de respuestas, el compañero también guía a los estudiantes a través de sus retos de aprendizaje diarios, con planes de aprendizaje personalizados, cuestionarios o contenidos en el chat y una personalización del 100% basada en las habilidades y el desarrollo de los estudiantes.
Puedes descargar la app en Google Play Store y Apple App Store.
Sí, tienes acceso gratuito a los contenidos de la aplicación y a nuestro compañero de IA. Para desbloquear determinadas funciones de la aplicación, puedes adquirir Knowunity Pro.
8
Herramientas Inteligentes NUEVO
Transforma estos apuntes en: ✓ 50+ Preguntas de Práctica ✓ Flashcards Interactivas ✓ Examen Completo de Práctica ✓ Esquemas de Ensayo
App Store
Google Play
La app es muy fácil de usar y está muy bien diseñada. Hasta ahora he encontrado todo lo que estaba buscando y he podido aprender mucho de las presentaciones. Definitivamente utilizaré la aplicación para un examen de clase. Y, por supuesto, también me sirve mucho de inspiración.
Pablo
usuario de iOS
Esta app es realmente genial. Hay tantos apuntes de clase y ayuda [...]. Tengo problemas con matemáticas, por ejemplo, y la aplicación tiene muchas opciones de ayuda. Gracias a Knowunity, he mejorado en mates. Se la recomiendo a todo el mundo.
Elena
usuaria de Android
Vaya, estoy realmente sorprendida. Acabo de probar la app porque la he visto anunciada muchas veces y me he quedado absolutamente alucinada. Esta app es LA AYUDA que quieres para el insti y, sobre todo, ofrece muchísimas cosas, como ejercicios y hojas informativas, que a mí personalmente me han sido MUY útiles.
Ana
usuaria de iOS
Está app es muy buena, tiene apuntes que son de mucha ayuda y su IA es fantástica, te explica a la perfección y muy fácil de entender lo que necesites, te ayuda con los deberes, te hace esquemas... en definitiva es una muy buena opción!
Sophia
usuario de Android
Me encanta!!! Me resuelve todo con detalle y me da la explicación correcta. Tiene un montón de funciones, ami me ha ido genial!! Os la recomiendo!!!
Marta
usuaria de Android
La uso casi diariamente, sirve para todas las asignaturas. Yo, por ejemplo la utilizo más en inglés porque se me da bastante mal, ¡Todas las respuestas están correctas! Consta con personas reales que suben sus apuntes y IA para que puedas hacer los deberes muchísimo más fácil, la recomiendo.
Izan
usuario de iOS
¡La app es buenísima! Sólo tengo que introducir el tema en la barra de búsqueda y recibo la respuesta muy rápido. No tengo que ver 10 vídeos de YouTube para entender algo, así que me ahorro tiempo. ¡Muy recomendable!
Sara
usuaria de Android
En el instituto era muy malo en matemáticas, pero gracias a la app, ahora saco mejores notas. Os agradezco mucho que hayáis creado la aplicación.
Roberto
usuario de Android
Esto no es como Chatgpt, es MUCHISMO MEJOR, te hace unos resúmenes espectaculares y gracias a esta app pase de sacar 5-6 a sacar 8-9.
Julyana
usuaria de Android
Es la mejor aplicación del mundo, la uso para revisar los deberes a mi hijo.
Javier
usuario de Android
LOS QUIZ Y FLASHCARDS SON SÚPER ÚTILES Y ME ENCANTA Knowunity IA. ADEMÁS ES LITERALMENTE COMO CHATGPT PERO MÁS LISTO!! ME AYUDÓ TAMBIÉN CON MIS PROBLEMAS DE MÁSCARA!! Y CON MIS ASIGNATURAS DE VERDAD! OBVIO 😍😁😲🤑💗✨🎀😮
Erick
usuario de Android
Me me encanta esta app, todo lo que tiene es de calidad ya que antes de ser publicado es revisado por un equipo de profesionales. Me ha ido genial esta aplicación ya que gracias a ella puedo estudiar mucho mejor, sin tener que agobiarme porque mi profesor no ha hecho teoría o porque no entiendo su teoría. Le doy un 10 de 10!
Mar
usuaria de iOS
La app es muy fácil de usar y está muy bien diseñada. Hasta ahora he encontrado todo lo que estaba buscando y he podido aprender mucho de las presentaciones. Definitivamente utilizaré la aplicación para un examen de clase. Y, por supuesto, también me sirve mucho de inspiración.
Pablo
usuario de iOS
Esta app es realmente genial. Hay tantos apuntes de clase y ayuda [...]. Tengo problemas con matemáticas, por ejemplo, y la aplicación tiene muchas opciones de ayuda. Gracias a Knowunity, he mejorado en mates. Se la recomiendo a todo el mundo.
Elena
usuaria de Android
Vaya, estoy realmente sorprendida. Acabo de probar la app porque la he visto anunciada muchas veces y me he quedado absolutamente alucinada. Esta app es LA AYUDA que quieres para el insti y, sobre todo, ofrece muchísimas cosas, como ejercicios y hojas informativas, que a mí personalmente me han sido MUY útiles.
Ana
usuaria de iOS
Está app es muy buena, tiene apuntes que son de mucha ayuda y su IA es fantástica, te explica a la perfección y muy fácil de entender lo que necesites, te ayuda con los deberes, te hace esquemas... en definitiva es una muy buena opción!
Sophia
usuario de Android
Me encanta!!! Me resuelve todo con detalle y me da la explicación correcta. Tiene un montón de funciones, ami me ha ido genial!! Os la recomiendo!!!
Marta
usuaria de Android
La uso casi diariamente, sirve para todas las asignaturas. Yo, por ejemplo la utilizo más en inglés porque se me da bastante mal, ¡Todas las respuestas están correctas! Consta con personas reales que suben sus apuntes y IA para que puedas hacer los deberes muchísimo más fácil, la recomiendo.
Izan
usuario de iOS
¡La app es buenísima! Sólo tengo que introducir el tema en la barra de búsqueda y recibo la respuesta muy rápido. No tengo que ver 10 vídeos de YouTube para entender algo, así que me ahorro tiempo. ¡Muy recomendable!
Sara
usuaria de Android
En el instituto era muy malo en matemáticas, pero gracias a la app, ahora saco mejores notas. Os agradezco mucho que hayáis creado la aplicación.
Roberto
usuario de Android
Esto no es como Chatgpt, es MUCHISMO MEJOR, te hace unos resúmenes espectaculares y gracias a esta app pase de sacar 5-6 a sacar 8-9.
Julyana
usuaria de Android
Es la mejor aplicación del mundo, la uso para revisar los deberes a mi hijo.
Javier
usuario de Android
LOS QUIZ Y FLASHCARDS SON SÚPER ÚTILES Y ME ENCANTA Knowunity IA. ADEMÁS ES LITERALMENTE COMO CHATGPT PERO MÁS LISTO!! ME AYUDÓ TAMBIÉN CON MIS PROBLEMAS DE MÁSCARA!! Y CON MIS ASIGNATURAS DE VERDAD! OBVIO 😍😁😲🤑💗✨🎀😮
Erick
usuario de Android
Me me encanta esta app, todo lo que tiene es de calidad ya que antes de ser publicado es revisado por un equipo de profesionales. Me ha ido genial esta aplicación ya que gracias a ella puedo estudiar mucho mejor, sin tener que agobiarme porque mi profesor no ha hecho teoría o porque no entiendo su teoría. Le doy un 10 de 10!
Mar
usuaria de iOS